INDIA OFFSHORE BILLING AND BACKLOG
Process Overview
| Field | Details |
|---|---|
| Process Name | India Offshore Billing and Backlog |
| Segment | All Segment |
| Process Family | Lenovo India |
| Process User(s) | Wyzmindz solutions pvt ltd |
| Process Purpose | This report is instrumental in providing actionable insights, tracking performance, and supporting Lenovo’s sales strategies |
Version History
| Version | Tag | Prepared By | Date of Update/Revision | Validated by | Reviewed by | Approved by | Revision Details |
|---|---|---|---|---|---|---|---|
| V 1.0 | Ritesh | 22-01-2024 | Navneeth Sushruth Vasista | Vishwanath Mosale | SOP Document Creation | ||
| V 1.1 | Sharanya | 10-12-2025 | Navneeth Sushruth Vasista | Vishwanath Mosale | Updating SOP, Flowchart and RACI Matrix |
Distribution and Access List
| Designation | Read | Write | Approval |
|---|---|---|---|
| Analyst | Yes | No | No |
| Team Lead | Yes | Yes | No |
| Manager | Yes | Yes | Yes |
1.1 Purpose
To consolidate and validate India Offshore Billing & Backlog for Lenovo India using AP Data, Coverage Overall file.
1.2 Scope
- Geographic Scope: India.
- Business Segment: ALL SEGMENT
- Process Frequency: Daily
- Core Activity: To Summarize the Offshore Billing & Backlog data using AP Data
- Key Distributors Covered: Lenovo
1.3 Business/Segment Overview
This process supports Lenovo India's sales strategies by providing actionable insights and tracking performance. The report provides daily visibility into offshore backlog and billing across Lenovo India.
1.4 Responsibility and authority
- Analyst : Sharanya J
- Process Owner : Navaneeth
- Process Manager : Dayanand
- Escalation Manager : Sushruth Vasista
- Approval Authority : Vishwanath Mosale
1.5 Escalation matrix: (Wyzmindz and Lenovo)
Escalation Matrix – WyzMindz Solutions Pvt Ltd India
| Sl No. | Name | Designation | Email ID |
|---|---|---|---|
| 1 | Sushruth Vasista | Manager | sushruth.vasista@wyzmindz.com |
| 2 | Vishwanath Mosale | Director | Vishwanath.mosale@wyzmindz.com |
Escalation Matrix – Lenovo India Pvt Ltd
| Sl No. | Name | Designation | Email ID |
|---|---|---|---|
| 1 | Anand M Lanka | Head - India Order Fulfilment & Order Center | analanka@lenovo.com |
| 2 | Saurabh Agarwal | Ops Director | ASAURABH@lenovo.com |
1.6 RACI Matrix
RACI Matrix – WyzMindz Solutions Pvt Ltd India
| Report / Process | Responsible | Accountable | Consultation | Informed |
|---|---|---|---|---|
| India Offshore Billing & Backlog | Sharanya J | Sharanya J | Navaneeth K | Lenovo Ind Pvt Ltd, Wyzmindz – Lenovo Process Team |
1.7 Access Required
- Outlook - For receiving reports and communications.
- AP Data Access
- Access to MS Office Suite
1.8 Overview of Tools
| Sl No | Tool Name | URL | Description |
|---|---|---|---|
| 1 | Qliksense | https://owb.lenovo.com/ | It’s a website used to extract data for our usage. |
| 2 | CDMS (Channel Data Management System) | https://cdms.lenovo.com/DCSDM/ | Lenovo’s tool used to upload and collect data. |
1.9 Legends
- ST– Sell thru
- SO - Sell Out
- NA – Not Available
- BLOG – Backlog
- SLBD – Sri Lanka & Blangadesh(Offshore)
1.10 Data Dependencies
- AP Data/ Coverage Overall
1.11 Schedule of Reporting
- Daily
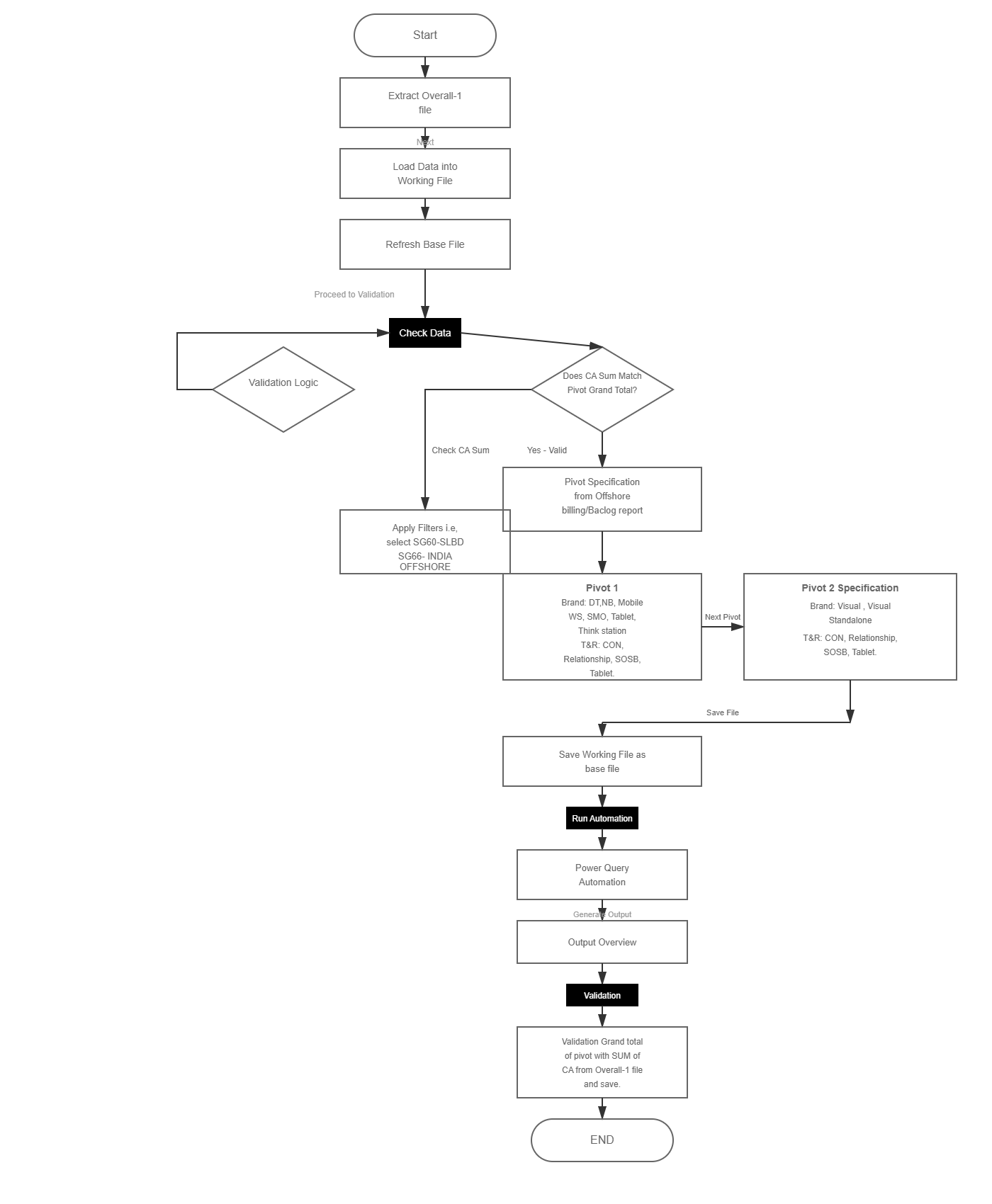
1.12 Process Flow Chart

1.13 Steps of Procedure
Data Preparation
- Extract the Coverage Overall file (Overall extract of AP Data).
- Open the Working File.
- Paste the Overall file into the sheet overall-1 in workbook format.
Refresh Base File
- Open the Base File.
- Go to Data → Queries & Connections.
- Refresh both:
- Query (“Data”)
- Query (“Table”)
- Open Sheet 1 → Refresh the Pivot Table.
Validation in Overall File
- In the Overall file, filter sales_org→ select SG60 and SG66 only.
- In brand(old), select only:
- DESKTOP
- MOBILE WS
- NOTEBOOK
- SMO
- TABLET
- THINKSTATION
- Check SUM of CA → This must match Grand Total of Pivot 1.


Pivot Structure (Pivot 1)
- Filters: brand(old) with above selections
- Rows: sales_org, backlogtype
- Columns: T & R
- Values: CA
- Grand Total must match validation CA.
Pivot Structure (Pivot 2)
- Same structure as Pivot 1, except:
- brand(old) → VISUALS, VISUAL STANDALONE
- F. Save
- Save the working file after complete validations.
Automated Logic in Power Query
- Sales_org Rename Logic
- = Table.ReplaceValue(#"SG60 to SLBD","SG66","India Offshore",Replacer.ReplaceText,{"sales_org"})
- → SG60 becomes SLBD
- → SG66 becomes India Offshore
- Sorting Logic
- = Table.Sort(#"Grouped Rows",{{"sales_org", Order.Descending}, {"backlogtype", Order.Ascending}})
1.14 Output Overview
• The “Pivot Sheet”

• The “Data Sheet”

1.15 Validation checklist
- Open Overall-1 file
- select only SG60 and SG66 from sales_org
- Go to brand and select base machine I,e, Desktop, Mobile workstation, SMO, Think station
- Go to CA the sum must match the grand total of India Offshore Billing and Backlog
1.16 Communication
Ananda M Lanka analanka@lenovo.com; Abhinav Tiwari2 atiwari2@lenovo.com; Prasanth Govindan pgovindan@lenovo.com; Mohanraj Selvaraj mselvaraj1@lenovo.com; Shashi Bhushan sbhushan@lenovo.com; Bhavyavani b V5 bv5@lenovo.com; Venkatesh Srinivasan1 vsrinivasan1@lenovo.com; Amit Sundriyal as13@lenovo.com; Amit E Surve amitsurv@lenovo.com; Navaneeth K nk@lenovo.com; Saurabh Agrawal asaurabh@lenovo.com; Marlene Pinto mpinto4@lenovo.com; Rajeshwari Subramanian rajesubr@lenovo.com; T Renganathan trenganathan@lenovo.com; Sattiamourougan Ganesan sattgane@lenovo.com
1.17 Repository Details
- NA.