CONSUMER TABLET DAILY SALES REPORT
Process Overview
| Fields | Description |
|---|---|
| Process Name | Consumer Tablet Daily sales report |
| Segment | Consumer - Tablet |
| Process Family: | Lenovo India |
| Process User(s): | Wyzmindz solutions pvt ltd |
| Process Purpose: | This report is instrumental in providing actionable insights, tracking performance, and supporting Lenovo’s sales strategies |
Version History
| Version Tag | Prepared By | Date of Update/Revision | Validated by | Reviewed by | Approved by | Revision Details |
|---|---|---|---|---|---|---|
| V 1.0 | Divyalakhsmi S | 17-12-2025 | Dayanand U | Sushruth Vasista | Vishwanath Mosale | SOP Document Creation |
Distribution and Access List
| Designation | Read | Write | Approval |
|---|---|---|---|
| Analyst | Yes | No | No |
| Team Lead | Yes | Yes | No |
| Manager | Yes | Yes | Yes |
1.1 Purpose
The purpose of this report is to deliver clear, timely visibility into daily sales performance of tablets across India’s consumer sell through segment, enabling stakeholders to monitor trends, assess market dynamics, and drive informed decision making.
1.2 Scope
This report provides daily visibility into sales performance across India’s consumer sell through segment for TABLET. It covers regional and product category breakdowns, highlighting key trends and variances against targets.
1.3 Business/Segment Overview
The Consumer segment comprises multiple verticals such as Lenovo Exclusive Stores, Large Format Retailers, Large Multi-Brand Retailers, Regional Distributors, Online, and E-commerce. In Consumer segment, Sell Thru occurs when a Tier 1 (T1) partner sells products to Tier 2 (T2) partners, representing the movement of products from primary distributors to a narrower distribution network or directly to resellers.
1.4 Responsibility and authority
- Analyst : Divyalakhsmi S
- Process Owner : Jospha Jeevitha J
- Process Manager : Dayanand
- Escalation Manager : Sushruth Vasista
- Approval Authority : Vishwanath Mosale
1.5 Escalation matrix: (Wyzmindz and Lenovo)
Escalation Matrix – WyzMindz Solutions Pvt Ltd India
| Sl No. | Name | Designation | Email ID |
|---|---|---|---|
| 1 | Sushruth Vasista | Manager | sushruth.vasista@wyzmindz.com |
| 2 | Vishwanath Mosale | Director | Vishwanath.mosale@wyzmindz.com |
Escalation Matrix – Lenovo India Pvt Ltd
| Sl No. | Name | Designation | Email ID |
|---|---|---|---|
| 1 | Debashish Bhadra | Consumer ops head | dbhadra@lenovo.com |
| 2 | Saurabh Agrawal | Ops Director | ASAURABH@lenovo.com |
1.6 RACI Matrix
RACI Matrix – WyzMindz Solutions Pvt Ltd India
| Report / Process | Responsible | Accountable | Consultation | Informed |
|---|---|---|---|---|
| Sell thru DSR | Divyalakhsmi S | Divyalakhsmi S | Dayanand. U | Lenovo Ind Pvt Ltd, Wyzmindz – Lenovo Process Team |
1.7 Access Required
- MS Office Suite
- Outlook – conninrepo@lenovo.com
- Wyzmindz email access
1.8 Overview of Tools
| Sl No. | Tool Name | URL | Description |
|---|---|---|---|
| 1 | Qliksense | https://owb.lenovo.com/ | It’s a website used to extract data for our usage. |
1.9 Data Dependencies
- Q42022 CONSUMER SELL OUT DSR Updated Till dd-mm-yyyy.xlsx
- Q12025 Consumer Sell Thru DSR Updated till dd-mm-yyyy.xlsx
1.10 Legends
| Field | Meaning |
|---|---|
| ST | Sell Thru |
| SO | Sell Out |
1.11 Schedule of Reporting
Frequency: Daily
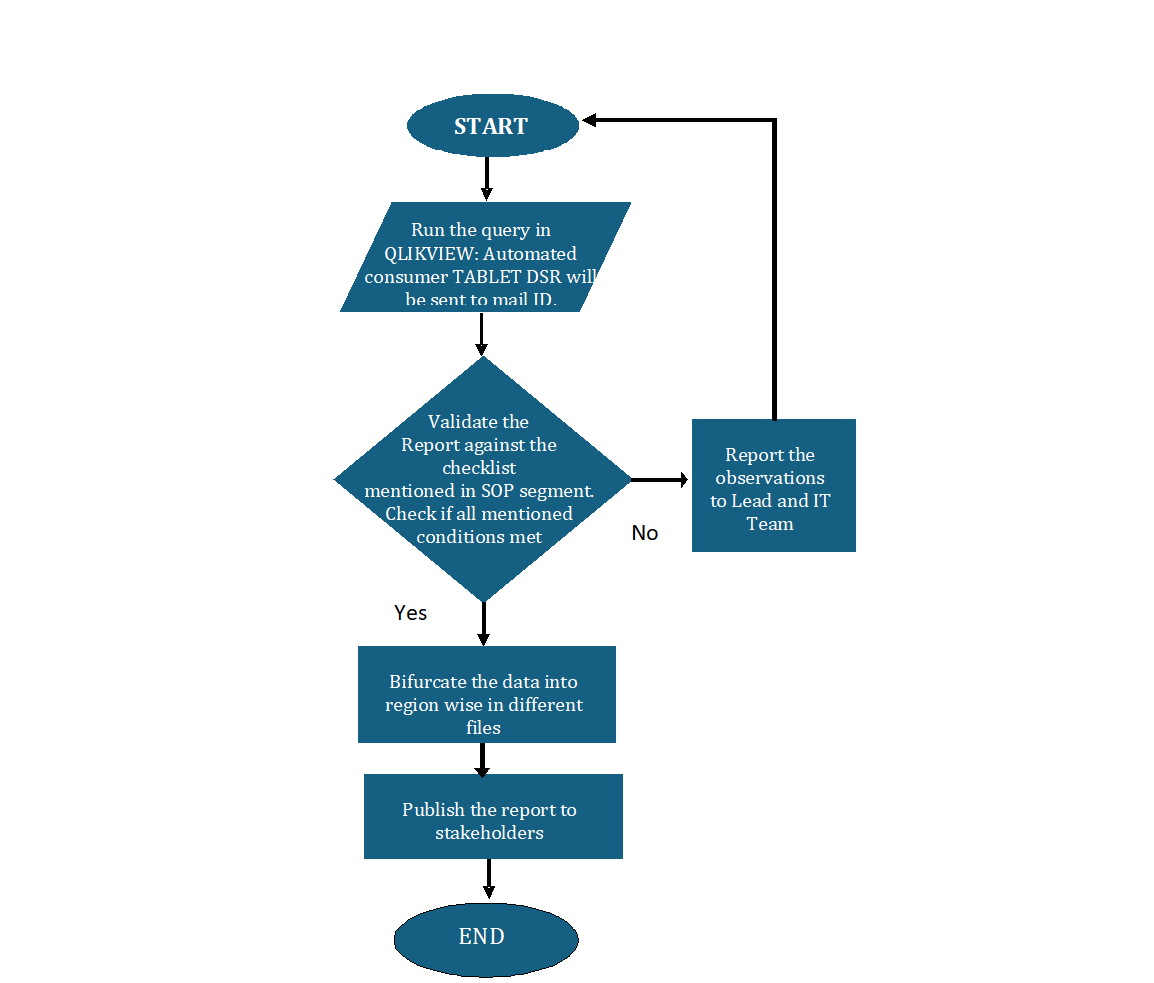
1.12 Process Flow Chart

1.13 Steps of Procedure
- Run ----------------- Query in server _______
- An automated email will be triggered from it.irainbow@wyzmindz.com to the mail ID: __ Report name: Q12025 Consumer Sell Thru DSR Updated till dd-mm-yyyy.xlsx
- Validate the Report against the checklist mention in section 1.15.
- Publish to the stakeholders.
- Below mentioned DSRs are bifurcated from the Tablet DSR which we need to do manually
- Q12025 CON Tablet DSR Updated till dd-mm-yyyy.xlsx
- Q12025 CON Tablet DSR Updated till dd-mm-yyyy.xlsx - Region (must be shared for all region EAST1, EAST2, NORTH1, NORTH2, SOUTH1, SOUTH2, WEST1).
- For Q12025 CON Tablet DSR Updated till dd-mm-yyyy.xlsx use Q12025 Tablet DSR Updated till dd-mm-yyyy.xlsx (Use the modified Tablet DSR - refer Automated report publish[tablet] SOP). Then filter only CON in the column Tablet tagging, copy all and paste it in a new sheet, name the file as Q12025 CON Tablet DSR Updated till dd-mm-yyyy.xlsx and then share the DSR.
- Filter region column ' EAST1 in Q12025 CON Tablet DSR Updated till dd-mm-yyyy.xlsx, paste it in new sheet and name the file as Q12025 CON Tablet DSR Updated till dd-mm-yyyy.xlsx - EAST1. Do this procedure for all the regions.
1.14 Output Overview
Add the snapshot of all data in output file and explain
- Ex: Weekly summary dashboard – Regionwise as per the BIZGROUP
1.15 Validation checklist
- Total qty in the report should match with tablet DSR qty after filtering only Consumer from Tablet tagging column.
- EAST1: Total qty in the report should match with tablet consumer DSR with REV qty after filtering only EAST1 from region column.
- EAST2: Total qty in the report should match with tablet consumer DSR with REV qty after filtering only EAST2 from region column.
- NORTH1: Total qty in the report should match with tablet consumer DSR with REV qty after filtering only NORTH1 from region column.
- NORTH2: Total qty in the report should match with tablet consumer DSR with REV qty after filtering only NORTH2 from region column.
- SOUTH1: Total qty in the report should match with tablet consumer DSR with REV qty after filtering only SOUTH1 from region column.
- SOUTH2: Total qty in the report should match with tablet consumer DSR with REV qty after filtering only SOUTH2 from region column.
- WEST1: Total qty in the report should match with tablet consumer DSR with REV qty after filtering only WEST1 from region column.
1.16 Communication
- Email ID: conninrepo@lenovo.com
- TO: Prakruthi Krishnamurthy pkrishnamurt@lenovo.com; Jyoti Deswal jdeswal@lenovo.com; Debashish Bhadra dbhadra@lenovo.com; Kalyani V Chudasama kchudasama@lenovo.com; Javeed Basha jbasha@lenovo.com; Pathik Das2 pdas2@lenovo.com; Arvind Kumar33 akumar33@lenovo.com; Sunil S100 ss100@lenovo.com; Kumar Tanksale1 ktanksale1@lenovo.com; Durgendra Singh1 dsingh1@lenovo.com; Amit Tiwari11 atiwari11@lenovo.com; Rajendra Negi rnegi@lenovo.com; Vikrant Sudhakar Dinde vdinde@lenovo.com; S. Sreekumar ssreekumar@lenovo.com; Hemant C Baghel hbaghel@lenovo.com; Subodh Deshpande sdeshpande@lenovo.com; Saket Verma6 sverma6@lenovo.com; Amit Agarwal9 aagarwal9@lenovo.com; Vipul Sharma7 vsharma7@lenovo.com; Shanil Madollathil shamadol@lenovo.com; Balakrishnan Chandrasekaran bchandraseka@lenovo.com; Vijay Poothenchery vpoothenchery@lenovo.com; Kuldip Baburao Nimje knimje@lenovo.com; Nikhil Gokarn ngokarn@lenovo.com; Akhilesh Kumar Jha akumarj@lenovo.com; Ashish Sikka ashsikka@lenovo.com; Vikas Malhotra vmalho@lenovo.com; Raghavendra Araveeti raraveeti@lenovo.com; Nishank Jain10 njain10@lenovo.com; Sharad Verma sharverm@lenovo.com; Raghavendra Araveeti raraveeti@lenovo.com; Pramodha M n6 pn6@lenovo.com
- CC: Dayanand U du@lenovo.com; 'fulfillment.c@wyzmindz.com'; 'jospha.jeevitha@wyzmindz.com'

1.17 Repository Details
Attach SOP for report generation.