GENERAL SERIAL NO REPORTS & UPDATE
Process Overview
| Field | Description |
|---|---|
| Process Name | General Serial No Reports & Update |
| Segment | GSC |
| Process Family: | Lenovo India |
| Process User(s): | Wyzmindz solutions pvt ltd |
| Process Purpose: | This report is instrumental in providing actionable insights, tracking performance, and supporting Lenovo’s sales strategies |
Version history
| Version Tag | Prepared By | Date of Update/Revision | Reviewed by | Approved by | Revision Details |
|---|---|---|---|---|---|
| V 1.0 | Goutham P | 25-02-2026 | Sushruth Vasista | Vishwanath Mosale | SOP Document Creation |
| V 1.1 | Goutham P |
Distribution & Access List
| Designation | Read | Write | Approval |
|---|---|---|---|
| Analyst | Yes | No | No |
| Team Lead | Yes | Yes | No |
1.1 Purpose
The purpose of this document is to outline the step-by-step procedure to retrieve MAC addresses or Serial Numbers based on Sales Orders (SO) or Invoice details and deliver them to the client in the required format.
1.2 Scope
- Geographic Scope: India.
- Business Segment: GSC
- Process Frequency: Daily
- All ADHOC requests received from clients for device-level data.
- Extraction of Serial Numbers and MAC addresses from SAP.
- Data processing, validation, and final delivery.
1.3 Business/Segment Overview
- Business Area: IT Hardware / Device Tracking
- Segment: Sales & Distribution / After Sales Support
- Key Requirement: Mapping Sales Orders to Serial Numbers and MAC addresses.
1.4 Responsibility and authority
- Analyst : Goutham P
- Process Owner : Jeevitha
- Process Manager : Navaneeth & Dayanand
- Approval Authority : Vishwanath Mosale
1.5 Escalation matrix: (Wyzmindz and Lenovo)
Escalation Matrix – WyzMindz Solutions Pvt Ltd India
| Level | Name | Designation | Email ID |
|---|---|---|---|
| 1 | Sushruth Vasista | Manager | sushruth.vasista@wyzmindz.com |
| 2 | Vishwanath Mosale | Director | Vishwanath.mosale@wyzmindz.com |
Escalation Matrix – Lenovo India Pvt Ltd
| Level | Name | Designation | Email ID |
|---|---|---|---|
| 1 | Debashish | CONS Ops Head | dbhadra@lenovo.com |
| 2 | Saurabh Agarwal | Ops Director | ASAURABH@lenovo.com |
1.6 RACI Matrix
RACI Matrix – WyzMindz Solutions Pvt Ltd India
| Report / Process | Responsible | Accountable | Consultation | Informed |
|---|---|---|---|---|
| AD Hoc | Goutham P | Goutham P | Navaneeth | Lenovo Ind Pvt Ltd, Wyzmindz Solutions pvt Ltd India |
1.7 Access Required
- SAP System access
- Transaction Code: ZGLR_IMEI
- IBASE Portal access: https://csp-in.lenovo.com/
- Email access
- Excel
1.8 Overview of Tools
Overview of Tools
| Level | Tool Name | URL | Description |
|---|---|---|---|
| 1 | IBase Portal | https://csp-in.lenovo.com/ | It’s a website used to extract data for our usage. |
1.9 Legends
- MTM: Machine Type Model (Product Number)
- NA: Not Available
- SO : sales NO
1.10 Dependencies
- SAP
- IBASE Portal
1.11 Schedule of Reporting
The Report is sent based on Client Requirement. - Frequency: As When Required.
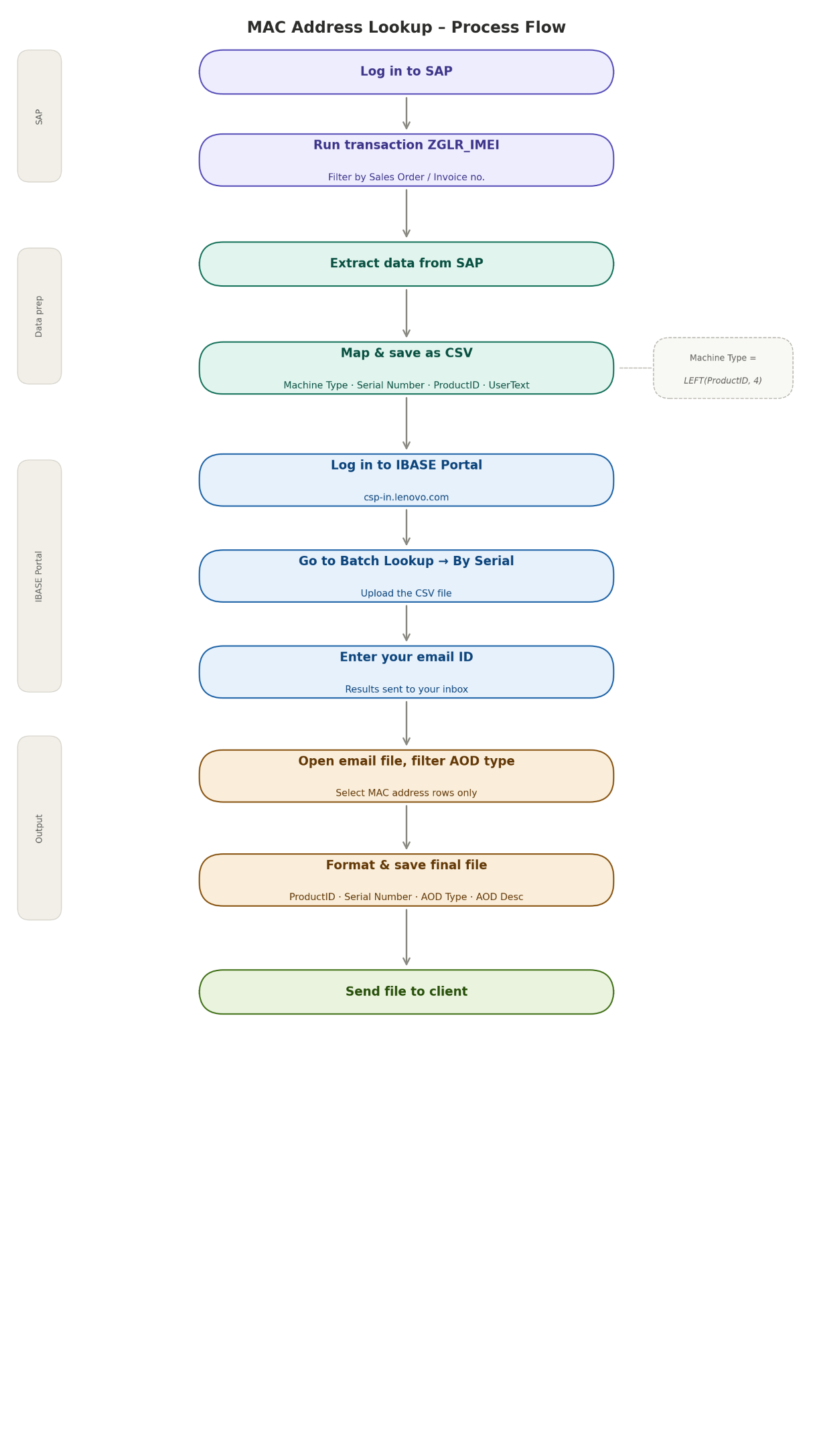
1.12 Process Flow Chart

1.13 Steps of Procedure
- There will be requirements from the client asking for MAC address based on sales no or invoice
- We need to be giving Serial numbers or MAC address for those SO
- First step is logging into sap and then using ZGLR_IMEI
- Then extract the data from SAP and map it into the below header format and save it in CSV format.
- For machine type take first 4 characters from product id, by using left(A1,4) in excel
| Machine Type | Serial Number | ProductID | UserText |
- and then now upload it to the website IBASE Portal : https://csp-in.lenovo.com/
- after logging in go to batch lookup and by serial

- and then upload it by clicking click to upload.

- now it will ask you to give a mail id, give your mail id, the data will come to your mail id.
- Now in the file filter down AOD type and select only mac address and copy paste data in the below format
| Product Id | Serial Number | Aod Type | Aod Desc |
- Now save the file and send it to the clients.
1.14 Output Overview
Final deliverable includes: - Product ID - Serial Number - MAC Address (AOD Desc)
1.15 Validation checklist
- Correct SO used
- No missing serial numbers
- Machine Type correctly derived
- Only MAC address records filtered
- Format matches client requirement
1.16 Communication
A mail will be sent to the client who asked for the data.
1.17 Repository Details
