ST DSR
Process Overview
| Field | Details |
|---|---|
| Process Name | ST DSR |
| Segment | Consumer |
| Process Family | Lenovo India |
| Process User(s) | Wyzmindz solutions pvt ltd |
| Process Purpose | This report is instrumental in providing actionable insights, tracking performance, and supporting Lenovo’s sales strategies |
Version History
| Version Tag | Prepared By | Date of Update/Revision | Validated by | Reviewed by | Approved by | Revision Details |
|---|---|---|---|---|---|---|
| V 1.0 | Divyalakhsmi S | 17-12-2025 | Dayanand U | Sushruth Vasista | Vishwanath Mosale | SOP Document Creation |
Distribution and Access List
| Designation | Read | Write | Approval |
|---|---|---|---|
| Analyst | Yes | No | No |
| Team Lead | Yes | Yes | No |
| Manager | Yes | Yes | Yes |
1.1 Purpose
The purpose of this report is to establish a standardized process for tracking and evaluating daily sales performance within the Consumer segment. It compares the sales targets set for the previous week, current week, and current month against the actual achievements for each period. The report also provides detailed insights across all regions and segments, including LFR, Online, RD, LES, LMB, and E-commerce. In addition, it tracks device activations region-wise to support operational planning and decision-making.
1.2 Scope
- Geographic Scope: India.
- Business Segment: Consumer Segment (covering Consumer DT, Consumer NB, Chromebook, Consumer SNP & Consumer visuals).
- Process Frequency: Daily
- Core Activity: To report daily sales target–achievement tracking for the Consumer segment across all regions and segments.
1.3 Business/Segment Overview
The Consumer segment comprises multiple verticals such as Lenovo Exclusive Stores, Large Format Retailers, Large Multi-Brand Retailers, Regional Distributors, Online, and E-commerce. In Consumer segment, Sell Thru occurs when a Tier 1 (T1) partner sells products to Tier 2 (T2) partners, representing the movement of products from primary distributors to a narrower distribution network or directly to resellers.
1.4 Responsibility and authority
| Role | Name |
|---|---|
| Analyst | Divyalakhsmi S |
| Process Owner | Jospha Jeevitha J |
| Process Manager | Dayanand |
| Escalation Manager | Sushruth Vasista |
| Approval Authority | Vishwanath Mosale |
1.5 Escalation matrix: (Wyzmindz and Lenovo)
Escalation Matrix – WyzMindz Solutions Pvt Ltd India
| Sl No. | Name | Designation | Email ID |
|---|---|---|---|
| 1 | Sushruth Vasista | Manager | sushruth.vasista@wyzmindz.com |
| 2 | Vishwanath Mosale | Director | Vishwanath.mosale@wyzmindz.com |
Escalation Matrix – Lenovo India Pvt Ltd
| Sl No. | Name | Designation | Email ID |
|---|---|---|---|
| 1 | Debashish Bhadra | Consumer ops head | dbhadra@lenovo.com |
| 2 | Saurabh Agrawal | Ops Director | ASAURABH@lenovo.com |
1.6 RACI Matrix
RACI Matrix – WyzMindz Solutions Pvt Ltd India
| Report / Process | Responsible | Accountable | Consultation | Informed |
|---|---|---|---|---|
| Sell thru DSR | Divyalakhsmi S | Divyalakhsmi S | Dayanand. U | Lenovo Ind Pvt Ltd, Wyzmindz – Lenovo Process Team |
1.7 Access Required
- MS Office Suite
- Outlook – conninrepo@lenovo.com
- Wyzmindz email access
1.8 Overview of Tools
- NA
1.9 Legends
| Field | Meaning |
|---|---|
| ST | Sell Thru |
| SO | Sell Out |
| MTD | Month till date |
| QTD | Quarter till date |
| RD | Regional Distributor |
| LES | Lenovo Exclusive Store |
| LFR | Large Format Retailer |
| LMB | Large Multi Brand Retailer |
| ECOMM | E-commerce |
| WF | Waterfall |
| Bizgroup | Business group |
| Ach | Achievement |
| HO | Head office |
1.10 Data Dependencies
- PAN-India-Consumer-Sell-Thru-WF-Chart-Q12526-W06
- PAN-India-Consumer-Sell-Out-WF-Chart-Q12526-W06
- Daily SO Act Track_RTM Level_Till 10th May'25
- Q12025 Consumer Sell Thru DSR Updated till 09052025
1.11 Schedule of Reporting
Frequency: Daily
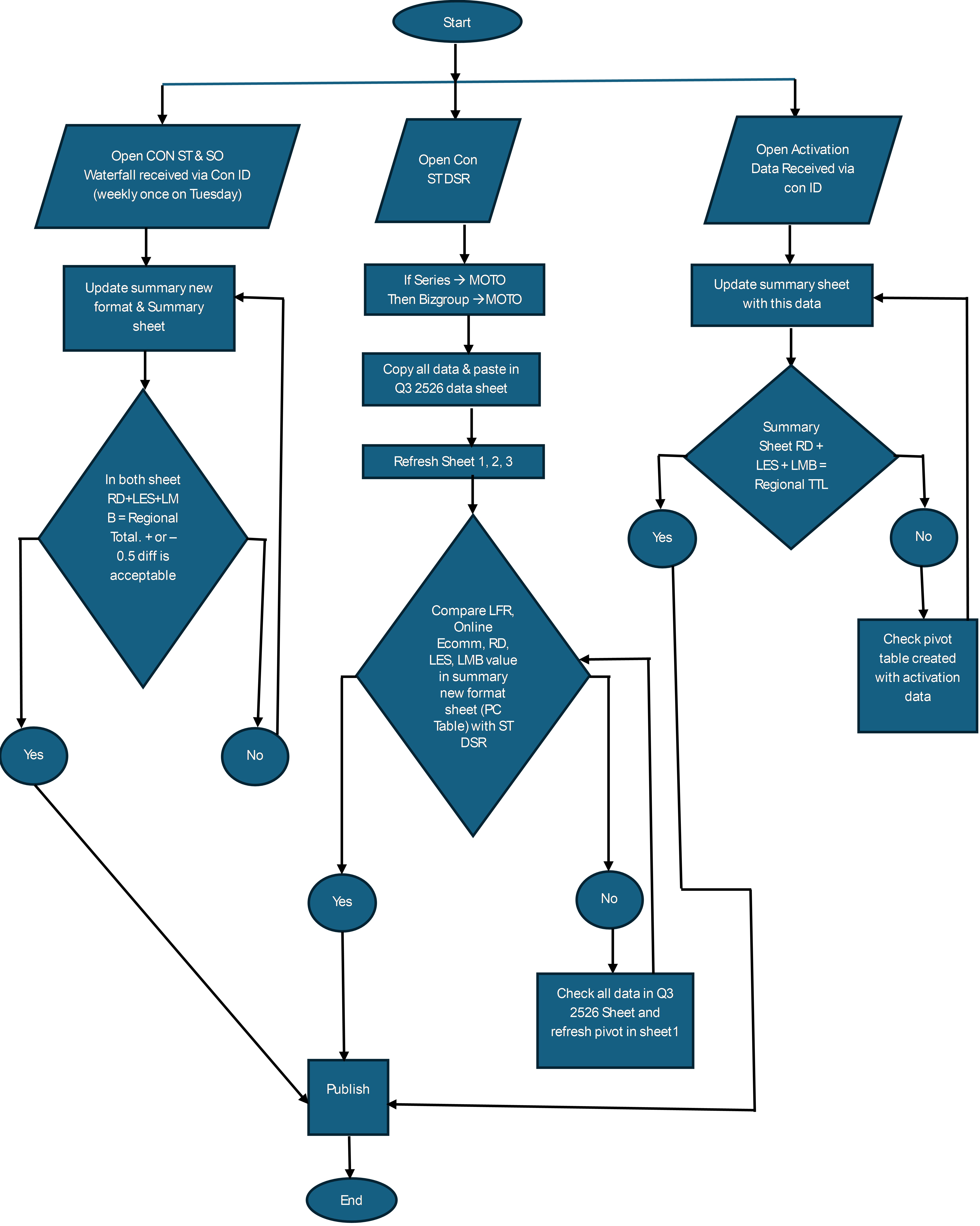
1.12 Process Flow Chart

1.13 Steps of Procedure
WEEKLY PROCESS (Every Tuesday)
- Every Tuesday (PAN-India-Consumer-Sell-Thru-WF-Chart-Q12526-W06, PAN-India-Consumer-Sell-Out-WF-Chart-Q12526-W06) will be shared via mail.
UPDATE SUMMARY – NEW FORMAT SHEET
-
Open Base file, summary-new format sheet--->update column C which capture the current month commit--->update column F which capture the previous week commit--->update column I which capture current week commit.
-
This step must be followed with all 3 table (PC, NB, DT).

- Open ST waterfall file ---> Go to the specific region sheet (i.e., East1) ---> each sheet contains many waterfalls for each segment of the region. Look for 1st first waterfall (PC), Notebook and Desktop waterfall and update the columns in the base file accordingly.

- PC table in the base file has additional 3 segments RD, LES, LMB --> For this use the Region ST sheet in the sell thru waterfall file.
- Change the date range in the cells F6, G6, I6, J6 as per the waterfall.
- Change the week number in the Cell G1(current week) AND J1(following week).
UPDATING SUMMARY SHEET
- Summary sheet in the Base file which captures the monthly Sell Thru and Sell Out commits for each month for each region and segments for the current quarter.
- Sell Thru: Open Summary sheet --> fill column J, K, L. this sheet is filled same as the previous sheet month commit. Here, get the commit numbers from the 1st table for all the regions. For RD, LES, LMB get the commit number from the region sheet which has 3 different table were RD, LES, LMB will be explicitly mentioned in the table name.


- Sell Out: Unhide P, Q, R column and follow the same steps as mentioned above. For this use Sell Out waterfall file. Once it is updated hide the columns from P till last column.
DAILY PROCESS
Activation Track RTM level
- Open Daily SO Act Track_RTM Level_Till 10th May'25. Sheet raw data.
- Column T2 reseller name Select STRATEGICA IT VENTURES. All the T2 reseller region and T2 Vertical must be HO. If no, then change it to HO.
- Remove filter.
- Column T2 vertical Unselect LES, LMB, One time partner, RD.
- After Filtering the above In column T2 reseller region the cells should be same as respective t2 vertical entries.
- E.g. G2 Cell = O2
- Column T2 Reseller Name select only Strategica IT Ventures.
- Create a 1st pivot table :
- Filter: bizgroup
- T2 reseller name (unselect Strategica IT Ventures)
- T2 vertical (unselect NA)
- Act BU
- MTM Segment
- Row: T2 reseller Region (select only E1, E2, N1, N2, S1, S2, W1)
- Column: Act month
- Value: Act.qty
- Filter: bizgroup
- Divide month qty by 1000.

- 2nd Pivot
- Filter: bizgroup
- T2 reseller name
- Act BU
- MTM Segment
- Row: T2 vertical
- Column: Act month
- Value: Act.qty
- Filter: bizgroup
- Divide month qty by 1000.
- For one time time and RD sum their quantity and then divide by 1000.

- 3rd Pivot
- Filter: bizgroup
- T2 reseller name (select only --> Strategica IT Ventures)
- Act BU
- MTM Segment
- Row: T2 vertical (select --> HO Sales)
- Value: Act.qty
- Remove the subtotal.
- Repeat all the item names.
- Filter: bizgroup

-
4th Pivot:
- Filter: Act Date
- T2 reseller name (select --> All except Strategica IT Ventures)
- Act BU
- MTM Segment
- Row: Act Qtr
- Act month
- T2 Reseller region (select all)
- T2 vertical (sort a to z),
- Bizgroup
- Value: Act.qty
- Remove the subtotal.
- Repeat all the item names.
- Filter: Act Date
-
5th Pivot:
- Filter: Act Date
- T2 reseller name (select --> Strategica IT Ventures only)
- Act BU
- MTM Segment
- Row: Act Qtr.,
- Act month
- T2 Reseller region (select all),
- T2 vertical (sort a to z),
- Bizgroup
- Value: Act.qty
- Remove the subtotal.
- Repeat all the item names.
- Filter: Act Date
-
Fill the Summary sheet --> Column C, D, E as per the month and the region. From the 1st three pivot table.
- Copy the values from 4th pivot table and paste it in Base file --> Sheet1 --> column AF to AK. And then drag the formula till the end in the column AL.
- Copy the values from 5th pivot table and paste it in Base file --> Sheet3 --> Column J to O.
Sell Thru DSR:
- Sheet DSR --> Column Series --> Select only MOTOBOOK --> replace the bizgroup as MOTOBOOK.
- Remove filter.
- Copy all from the column ditsy name till column segment --> Paste in Base file --> Sheet Q1 2526 Data.
- Fill Column A --> with current year and quarter.
- Fill column B --> with Month as per the invoice date.
- Drag the formula in the column AQ.
- Base file --> Sheet1 --> refresh the first pivot table --> unselect only Strategica IT Ventures in the filter.
- Base file --> Sheet2 --> refresh the pivot table.
- Base file --> Sheet3 --> refresh the pivot table.
- Copy only the Summary newformat, summary and Q12025 sheets into a new file and name it as Q1_25'26 _ST DSR May 25_WK08.
- Once the report is completed share the report through conninrepo@lenovo.com.
- Change the date in the sheet Summary-newformat and Summary present in the Base file as per the Sell thru DSR date and Activation raw data file.
1.14 Output Overview
- Below tabulation provides the sales performance for the current month, current quarter, previous week, and current week, along with category-wise performance for Consumer DT, NB, and Chromebook against their respective targets.

- Number of Activation of the device across all region and consumer segments.

- Below image captures SRP revenue for Consumer SNP (Accessories) for all three months of the quarter, along with the SRP revenue for Consumer Visuals for the same period, monitored across all MTM segments.

1.15 Validation checklist
Source files
- Daily SO Act Track_RTM Level
- Q12025 Consumer Sell Thru DSR Updated till 09052025
Steps
- Base file-->Sheet Summary newformat-->Table 1--> RD + LES + LMB = Region TTL, for all the column except Ach% column.
- Sell Thru DSR: Create pivot table
- Filter: Inv date, bizgroup (select--> Consumer DT, NB)
- Row: New BP Category
- Value: Qty
- Inv date change as per the heading. For example, we need to cross check the column MTD. For this select the inv date from the start of the current month till date and check if all the quantities are matching with the summary sheet table 1.
- Above method must be followed for the columns D, G, J and N. Specifically for the segment Ho sale to LMB.
- Activation data: Create pivot table
- Row: T2 vertical
- Value: Act.Qty

- Cross check the column M from table 1, if all the data from HO sale till LMB is matching the activation data.
1.16 Communication
- Email ID: conninrepo@lenovo.com
- TO: Dinesh Nair dnair@lenovo.com; Shanil Madollathil shamadol@lenovo.com; Suyash Singh15 ssingh15@lenovo.com; Sunil Mir1 smir1@lenovo.com; Vikas Malhotra vmalho@lenovo.com; Jubin Mahajan jmahajan@lenovo.com; Rohit Deshkar rdeshkar@lenovo.com; Nakul Gola ngola@lenovo.com; Nikhil Narkhede nnarkhede@lenovo.com; Nishant Mittal nmittal@lenovo.com; Kalyani V Chudasama kchudasama@lenovo.com; Arvind Kumar33 akumar33@lenovo.com; Pathik Das2 pdas2@lenovo.com; Debashish Bhadra dbhadra@lenovo.com; Subodh Deshpande sdeshpande@lenovo.com; Vipul Sharma7 vsharma7@lenovo.com; Sharad Verma sharverm@lenovo.com; Saurabh Mishra12 smishra12@lenovo.com; Ashish Bhatnagar abhatnagar@lenovo.com; Akhilesh Kumar Jha akumarj@lenovo.com; Javeed Basha jbasha@lenovo.com; Shilpi Gautam2 sgautam2@lenovo.com; Amit Agarwal9 aagarwal9@lenovo.com; Kuldip Baburao Nimje knimje@lenovo.com; Sorabh Goel Jain9 sjain9@lenovo.com; Sunil S100 ss100@lenovo.com; Jyoti Deswal jdeswal@lenovo.com; Vijay Poothenchery vpoothenchery@lenovo.com; Kanishk Kanhaiya kkanhaiya@lenovo.com; Mahmood Khan3 mkhan3@lenovo.com; Amit Kumar Agrawal4 aagrawal4@lenovo.com; Amisha Jain23 ajain23@lenovo.com; Raghavendra Araveeti raraveeti@lenovo.com; Pramodha M n6 pn6@lenovo.com; Biswajit Dey bdey@lenovo.com; Tina Bagga tbagga@lenovo.com; Balakrishnan Chandrasekaran bchandraseka@lenovo.com
- CC: Neha Varoliya nvaroliya@lenovo.com; Manas Gupta6 mgupta6@lenovo.com; Gayathri R3 gr3@lenovo.com; Sushruth Vasista svasista@lenovo.com; Dayanand U du@lenovo.com; 'jospha.jeevitha@wyzmindz.com'; 'fulfillment.c@wyzmindz.com'

1.17 Repository Details:
NA.