CONSUMER T1 INVENTORY
Process Overview
| Field | Details |
|---|---|
| Process Name | Consumer T1 inventory |
| Segment | Consumer |
| Process Family | Lenovo India |
| Process User(s) | Wyzmindz solutions pvt ltd |
| Process Purpose | This report is instrumental in providing actionable insights, tracking performance, and supporting Lenovo’s consumer sales strategies |
Version History
| Version Tag | Prepared By | Date of Update/Revision | Validated by | Reviewed by | Approved by | Revision Details |
|---|---|---|---|---|---|---|
| V 1.0 | Divyalakhsmi S | 17-12-2025 | Dayanand U | Sushruth Vasista | Vishwanath Mosale | SOP Document Creation |
Distribution and Access List
| Designation | Read | Write | Approval |
|---|---|---|---|
| Designation | Read | Write | Approval |
| Analyst | Yes | No | No |
| Team Lead | Yes | Yes | No |
| Manager | Yes | Yes | Yes |
1.1 Purpose
The purpose of this report is to provide clear and timely visibility into Tier 1 inventory, highlighting ageing stock—such as units held for 60 days or longer—at the distributor level. These insights enable proactive management of inventory health, reduce risk of obsolescence, and support informed decision making across the supply chain.
1.2 Scope
This report provides daily visibility into Tier 1 inventory at the distributor level. It highlights ageing stock, with emphasis on units held for 60 days or longer. Coverage includes regional and distributor wise breakdowns to identify risk areas. Insights are intended to support proactive inventory management and reduce obsolescence.
1.3 Business/Segment Overview
The Consumer segment comprises multiple verticals such as Lenovo Exclusive Stores, Large Format Retailers, Large Multi-Brand Retailers, Regional Distributors, Online, and E-commerce. In Consumer segment, Sell Thru occurs when a Tier 1 (T1) partner sells products to Tier 2 (T2) partners, representing the movement of products from primary distributors to a narrower distribution network or directly to resellers.
1.4 Responsibility and authority
| Role | Name |
|---|---|
| Analyst | Divyalakhsmi S |
| Process Owner | Jospha Jeevitha J |
| Process Manager | Dayanand |
| Escalation Manager | Sushruth Vasista |
| Approval Authority | Vishwanath Mosale |
1.5 Escalation matrix: (Wyzmindz and Lenovo)
Escalation Matrix – WyzMindz Solutions Pvt Ltd India
| Sl No. | Name | Designation | Email ID |
|---|---|---|---|
| 1 | Sushruth Vasista | Manager | sushruth.vasista@wyzmindz.com |
| 2 | Vishwanath Mosale | Director | Vishwanath.mosale@wyzmindz.com |
Escalation Matrix – Lenovo India Pvt Ltd
| Sl No. | Name | Designation | Email ID |
|---|---|---|---|
| 1 | Debashish Bhadra | Consumer ops head | dbhadra@lenovo.com |
| 2 | Saurabh Agrawal | Ops Director | ASAURABH@lenovo.com |
1.6 RACI Matrix:
RACI Matrix – WyzMindz Solutions Pvt Ltd India
| Report / Process | Responsible | Accountable | Consultation | Informed |
|---|---|---|---|---|
| Consumer T1 Ageing | Divyalakhsmi S | Divyalakhsmi S | Dayanand. U | Lenovo Ind Pvt Ltd, Wyzmindz – Lenovo Process Team |
1.7 Access Required:
- MS Office Suite
- Outlook – conninrepo@lenovo.com
- Wyzmindz email access
1.8 Overview of Tools:
| Sl No | Tool Name | URL | Description |
|---|---|---|---|
| 1 | Qliksense | https://owb.lenovo.com/ | It’s a website used to extract data for our usage. |
1.9 Legends:
| Field | Meaning |
|---|---|
| ST | Sell Thru |
| SO | Sell Out |
| Bizgroup | Business group |
| DT | Desktop |
| NB | Notebook |
1.10 Data Dependencies:
- Consumer T1 Ageing
1.11 Schedule of Reporting:
Frequency: Daily
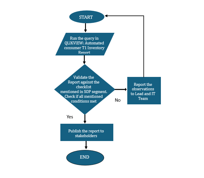
1.12 Process Flow Chart:

1.13 Steps of Procedure:
- Run REGIONAL OPS_Ranga- WIP New Query in server 2
- An automated email will be triggered from it.irainbow@wyzmindz.com to your mail ID.
- Report name: Consumer T1 Inventory dd-mm-yyyy.xlsx
- Validate the Report against the checklist mention in section 1.15.
- Publish to the stakeholders.
1.14 Output Overview:
- It gives the regional and disty wise inventory ageing like more than 60 days more than 90 days for the products consumer DT and NB.

1.15 Validation checklist:
- All the table must be filled, there should not be many blanks in a particular column.
- check the quantities in the dashboard, it should not differ much from the previous day.
1.16 Communication:
Email ID: conninrepo@lenovo.com
TO: Akhilesh Kumar Jha akumarj@lenovo.com; Ashish Bhatnagar abhatnagar@lenovo.com; Vipul Mathur vmathur1@motorola.com; Vikas Malhotra vmalho@lenovo.com; Suyash Singh15 ssingh15@lenovo.com; Naveen Kejriwal nkejriwal@lenovo.com; Dayanand U du@lenovo.com; Vijay Poothenchery vpoothenchery@lenovo.com; Amit Kumar Agrawal4 aagrawal4@lenovo.com; Vimal Thomas vthomas@lenovo.com; Bharat Sharma1 bsharma1@lenovo.com; J Leslie jleslie@lenovo.com; Kalyani V Chudasama kchudasama@lenovo.com; Nishant Mittal nmittal@lenovo.com; Sorabh Goel Jain9 sjain9@lenovo.com; Sunil Mir1 smir1@lenovo.com; Jubin Mahajan jmahajan@lenovo.com; Gayathri Arumugam garumugam@lenovo.com; Nasurudheen Abduljammel nasurudheen@lenovo.com; Kuldip Baburao Nimje knimje@lenovo.com; Aanchal Uppal auppal@lenovo.com; Pathik Das2 pdas2@lenovo.com; Yuthika Dagar1 ydagar1@lenovo.com; Rushabh Modi1 rmodi1@lenovo.com; 'fulfillment.c@wyzmindz.com'; Nakul Gola ngola@lenovo.com; Nikhil Narkhede nnarkhede@lenovo.com; Arvind Kumar33 akumar33@lenovo.com; Prakruthi Krishnamurthy pkrishnamurt@lenovo.com; Saurabh Agrawal asaurabh@lenovo.com; Saket Verma6 sverma6@lenovo.com; Saurabh Mishra12 smishra12@lenovo.com; Pradeep P K7 pk7@lenovo.com; Rajeshwari Subramanian rajesubr@lenovo.com; Sunil S100 ss100@lenovo.com; Vishal Goyal vgoyal@lenovo.com; Raghavendra Araveeti raraveeti@lenovo.com; Pramodha M n6 pn6@lenovo.com; Tina Bagga tbagga@lenovo.com
CC: 'jospha.jeevitha@wyzmindz.com'
