EDI DSR vs CSD DSR COMPARISON - TABLET SEGMENT
Process Overview
| Fields | Description |
|---|---|
| Process Name | EDI DSR vs CSD DSR Comparison - Tablet Segment |
| Segment | Tablet |
| Process Family: | Lenovo India |
| Process User(s): | Wyzmindz solutions pvt ltd |
| Process Purpose: | This report is instrumental in providing actionable insights, tracking performance, and supporting Lenovo’s sales strategies |
Version History
| Version Tag | Prepared By | Date of Update/Revision | Validated by | Reviewed by | Approved by | Revision Details |
|---|---|---|---|---|---|---|
| V 1.0 | Sushruth Vasista | 22-01-2024 | Vishwanath Mosale | Sushruth Vasista | Vishwanath Mosale | SOP Document Creation |
| V 1.1 | Amruta Jamnis |
Distribution & Access List
| Designation | Read | Write | Approval |
|---|---|---|---|
| Analyst | Yes | No | No |
| Team Lead | Yes | Yes | No |
| Manager | Yes | Yes | Yes |
1.1 Purpose
This SOP provides a detailed process for comparing EDI (CSD) and DSR data for the Tablet segment on a daily basis. It aims to identify quantity mismatches, missing records, and duplicate entries to ensure data consistency between CSD Final Data Export and DSR reports. The report assists in maintaining accurate sales tracking and reporting for Lenovo Tablets.
1.2 Scope
- Geographic Scope: India.
- Business Segment: Tablet Segment (covering Comm Tablet, Idea Tablet, Tablet Windows, Tablet Options, Moto Tablets and Think Service Pack and Tablet Options products).
- Process Frequency: 1st to 15th Daily or till we finalize the DSR, 15th to 31st, twice a week
- Core Activity: To Compare Inv & MTM & Qty between CSD DSR Vs EDI DSR
- Key Distributors Covered: INGRAM, SAVEX, and SUPERTRON.
1.3 Business/Segment Overview
This process supports Lenovo India's sales strategies by providing actionable insights and tracking performance. The primary focus is on managing channel sales data (3S) accuracy for Tablet products. The comparison of EDI (CSD) records and partner-submitted DSRs ensures data quality. It identifies and resolves issues like quantity mismatches, missing records, and duplicate entries for the three key distributors: INGRAM, SAVEX, and SUPERTRON.
1.4 Responsibility and authority
- Analyst / Manager : Amruta Jamnis
- Process Owner : Jeevitha
- Process Manager : Dayanand
- Approval Authority : Vishwanath Mosale
1.5 Escalation matrix: (Wyzmindz and Lenovo)
Escalation Matrix – WyzMindz Solutions Pvt Ltd India
| Level | Name | Designation | Email ID |
|---|---|---|---|
| 1 | Sushruth Vasista | Manager | sushruth.vasista@wyzmindz.com |
| 2 | Vishwanath Mosale | Director | Vishwanath.mosale@wyzmindz.com |
Escalation Matrix – Lenovo India Pvt Ltd
| Level | Name | Designation | Email ID |
|---|---|---|---|
| 1 | Shobha Rani Javaji | Sales Operation | sjavaji@lenovo.com |
| 2 | Sattiamourougan Ganesan | Manager | sattgane@lenovo.com |
1.6 RACI Matrix
RACI Matrix – WyzMindz Solutions Pvt Ltd India
| Report / Process | Responsible | Accountable | Consultation | Informed |
|---|---|---|---|---|
| EDI DSR vs CSD DSR Comparison - TAB | Amruta Jamnis | Amruta Jamnis | Dayanand. U | Lenovo Ind Pvt Ltd, Wyzmindz Solutions pvt Ltd India |
1.7 Access Required
- Outlook/Webmail Access: For receiving DSR reports and communications.
- CSD (Channel Sales Data): For Exporting CSD data and performing resale tracking/corrections, consider CON & SMB.
- Access to MS Office Suite
- Access to Daily Manual TAB ST DSR
1.8 Overview of Tools
Overview of Tools
| Level | Tool Name | URL | Description |
|---|---|---|---|
| 1 | CSD (Channel Sales Data) | https://owb.lenovo.com/ | It’s Lenovo’s centralized system for managing 3S (SI, ST & SO) across different Geo & BP & go with AP delivery. |
| 2 | CDMS (Channel Data Management System) | https://cdms.lenovo.com/DCSDM/ | Lenovo’s tool used to collect & track sales (SO) data from partners & stores. |
1.9 Legends
- MTM: Machine Type Model (Product Number)
- INVMTM: Concatenated field of Invoice Number and MTM
- NA: Not Available
- T&C file (TAB): Used to Map Buyer details
1.10 Dependencies
- Final Data Export file (from CSD system)
- Tablet ST DSR file (Daily Sell Through Report for Tablet segment) via email
- MTM Input Master file (for Biz Group mapping) from DCDMS page
1.11 Schedule of Reporting
The Tablet Segment Data Comparison process is structured around a daily flow to ensure timely data validation: Frequency: 1st to 15th Daily or till we finalize the DSR, 15th to 31st, twice a week
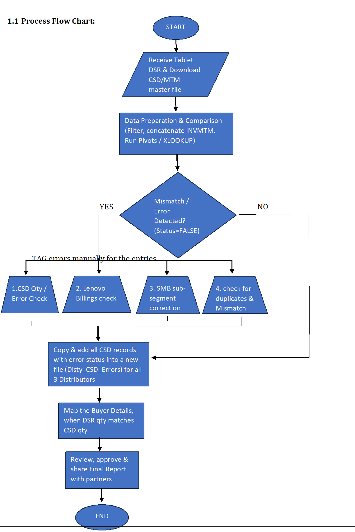
1.12 Process Flow Chart

1.13 Steps of Procedure
Final Data Export File (CSD)
- Open the Final Data Export file (CSD). Concatenate ‘Invoice Number’ and ‘Product Number’ in a new column named ‘INVMTM’.
- E.g.: CONCAT (CS3, AD3)
- Add a new column ‘TAB’ and map the ‘Biz Group’ from the MTM Input Master using VLOOKUP based on Product Number.

- After mapping, filter out and take only these 5 options: Comm Tablet, Idea Tablet, Tablet Options, Tablet Windows, Think Service Pack, and Tablet Options. Then delete the others.

-
Insert a Pivot Table for the Final Data Export file.
- Filters: Seller L3 MDM Name (Select 1 at a time) - Status (Select Released & Soft Error)
- Rows: INVMTM - Product Number - Invoice Number
- Values: Sum of Quantity
-
Filter Seller L3 MDM Name (specific seller) and Status as released and soft error.

Tablet DSR File
- Open Tablet DSR file. Concatenate ‘Invoice Number’ and ‘MTM’ into a new column named ‘INVMTM’.
- E.g. CONCAT (AH2, T2)

- Insert a Pivot Table for Tablet DSR file.
- Filters: Disty (Select 1 at a time) - Invoice Date
- Rows: INVMTM - MTM - Invoice Number
- Values: Sum of Sales Quantity

- Check the sum of Sales Quantity for both the files for different distributors.
- Create a new Comparison File. Name the sheets are per Distributors Name (Disty).
- Add columns: INVMTM, INV, MTM, CSD QTY, DSR QTY, Difference, Match/Status (True/False), Error Message.
- Copy the CSD data from Pivot and add to the Comparison File, then perform a VLOOKUP in the DSR Pivot file for INVMTM from the Comparison File and get INVMTM.

- Filter that new column in DSR and check for N/A or errors. If any errors are there, then add those data into the Comparison File next to the CSD data pasted before. Then map the DSR QTY using XLOOKUP and continue.

- Calculate Difference = DSR QTY – CSD QTY. If Difference = 0, set Match/Status = TRUE else FALSE.

- Filter out only FALSE data and map the error message from Final Data export / CSD file to the comparison file.

- If there is no data or if errors appear in CSD Qty column, change the status to Error in CSD pivot and check the Error Message and Quantity.
- If the Error quantity matches the DSR quantity, then update CSD and DSR quantities to be the same and manually change the match column into FALSE.
- If Error qty does not match with DSR qty, enter Not Available (NA) in CSD in the error message column.
- If there is no data or if error appears in DSR QTY, verify whether it is a Lenovo Billings or not by pasting the MTM and Invoice Number into CSD under the Resale Tracking tab.
- If the Buyer Name column is ‘Lenovo India Pvt Ltd’, then need to cancel the entry from CSD and enter “Lenovo Billings” in the Error Message column.
- If the record is not present in CSD, then enter NA (Not Available) in DSR in the Error Message column.

- Filter out only N/A or blanks from Error Message Column.
- For QTY mismatch, duplicates, blanks and errors, validate them by pasting INVMTM into CSD data for cross-verification.
- Sometime partner reports data under SMB (MM) ST instead of SMB (SM) ST (this can be identified in the ‘Submission File Name’ column). In such cases, change the value directly from MM to SM and cancel those records from CSD which fall under MM.
- Ensure the final validated data appears only under SM, not MM. While changing the records from MM to SM, verify the Error Status and update it correctly.
- If any error occurs during the conversion from MM to SM, record the appropriate reason in the Error Message column.
- For duplicates records, check the submission file name, and enter ‘Duplicates’ in the Error Message column.

- Take one more sheet in the same comparison file and name it as Disty_CSD_Errors. Add all the errors from CSD data, where status must be Error, copy the data from CSD and add into the same sheet.

- Repeat the same process for all the 3 Distributors (Disty), which are INGRAM, SAVEX and SUPERTRON. Mapping the buyer details:
- After the DSR quantity matches the CSD quantity, we need to map the “Buyer L3 MDM ID”, “BP classification” and “BP sub type” using the T&C file (TAB) and Rebate List (CON).
- After all tagging’s and final validations are completed, ensure that all Error transactions are deleted from CSD data as a standard practice.
1.14 Output Overview
The final output is the Comparison File saved with multiple sheets (one for each distributor and an error dump sheet). This file reports the reconciled data, showing matching status and the reason for any mismatch/error found: - Primary Output: Comparison File (Disty sheet & CSD_Errors). - Key Output Data Fields: INVMTM, CSD QTY, DSR QTY, DIFFERENCE (DIFF), MATCH & ERROR MESSAGE. - Enriched Fields: Buyer L3 MDM ID, BP classification, and BP Sub type.
1.15 Validation checklist
After completing the comparison, validate the following: - Compare the CSD and DSR Sales Quantities Distributor-wise. - Validate Duplicates by dividing DSR Quantity by CSD Quantity – Whole number indicates Duplicates, and decimal number indicates Quantity Mismatch. - Quantity Difference (DSR QTY – CSD QTY) should be 0 for True Entries. - Verify error messages for accuracy and completeness. - Cross-check that all Invoice Dates are identical between both files. - Ensure all distributor sheets have been processed. - Review duplicate and mismatch cases manually.
1.16 Communication
INGRAM
- Swati.Shukla@ingrammicro.com
- Bibin.Chacko@ingrammicro.com
- sjavaji@lenovo.com
- sattgane@lenovo.com
- du@lenovo.com

SAVEX
- dhwani.vora@savex.in
- sjavaji@lenovo.com
- sattgane@lenovo.com
- du@lenovo.com

SUPERTRON
- sachin.dlh@supertronindia.com
- deepak.dlh@supertronindia.com
- sjavaji@lenovo.com
- sattgane@lenovo.com
- du@lenovo.com

1.17 Repository Details
Note
Master File should be manually updated on daily basis based on exceptions.
Video Recordings: ..\KT\KT Recordings\KT 1(Comparison btw TAB Manual & CSD DSR) ..\KT\KT Recordings\KT 2(Comparison btw TAB Manual & CSD DSR)