T1 INVENTORY REPORT
Process Overview
| Field | Details |
|---|---|
| Process Name | T1 Inventory Report |
| Segment | REL |
| Process Family | Lenovo India |
| Process User(s) | Wyzmindz solutions pvt ltd |
| Process Purpose | This report is instrumental in providing actionable insights, tracking performance, and supporting Lenovo’s sales strategies |
Version History
| Version Tag | Prepared By | Date of Update/Revision | Validated By | Reviewed by | Approved by | Revision Details |
|---|---|---|---|---|---|---|
| V 1.0 | Sharanya J | 03-12-2025 | Navneeth | Sushruth Vasista | Vishwanath Mosale | SOP Document Creation |
Distribution and Access List
| Designation | Read | Write | Approval |
|---|---|---|---|
| Analyst | Yes | No | No |
| Team Lead | Yes | Yes | No |
| Manager | Yes | Yes | Yes |
1.1 Purpose
The purpose of the T1 Inventory Report is to ensure complete accuracy and transparency in Lenovo’s Tier-1 inventory management. This report provides a consolidated and up-to-date view of product availability, inventory ageing, and partner-wise stock positions across all five T1 distributors. By validating incoming data, aligning ageing buckets, and updating weekly tracking files, the report supports effective supply chain planning, demand forecasting, and business decision-making. It ensures that stakeholders always have a reliable snapshot of current inventory health across SNS and B2B segments.
1.2 Scope
- Geographic Scope: India.
- Business Segment: REL
- Process Frequency: Weekly once Monday or Tuesday
- Core Activity: To Review the ageing of Inventory Iteams
- Key Distributors Covered: Lenovo
1.3 Business/Segment Overview
- The T1 Inventory process focuses on monitoring and managing stock positions held with Lenovo’s Tier-1 distribution partners—Rashi, Ingram, Redington, Savex, and Supertron. This segment plays a crucial role in maintaining inventory discipline by ensuring that partner-wise quantities, ageing brackets, and product-specific details are captured accurately on a daily and weekly basis.
- The workflow aligns incoming inventory data with structured formats, validates ageing buckets, and updates SNS and B2B pivots for weekly consolidation.
1.4 Responsibility and authority
- Analyst : Sharanya J
- Process Owner : Navaneeth
- Process Manager : Dayanand
- Escalation Manager : Sushruth Vasista
- Approval Authority : Vishwanath Mosale
1.5 Escalation matrix: (Wyzmindz and Lenovo)
Escalation Matrix – WyzMindz Solutions Pvt Ltd India
| Sl No. | Name | Designation | Email ID |
|---|---|---|---|
| 1 | Sushruth Vasista | Manager | sushruth.vasista@wyzmindz.com |
| 2 | Vishwanath Mosale | Director | Vishwanath.mosale@wyzmindz.com |
Escalation Matrix – Lenovo India Pvt Ltd
| Sl No. | Name | Designation | Email ID |
|---|---|---|---|
| 1 | T Renganath | Sales Operations - Tablets | sjavaji@lenovo.com |
| 2 | Saurabh Agarwal | Ops Director | asaurabh@lenovo.com |
1.6 RACI Matrix
RACI Matrix – WyzMindz Solutions Pvt Ltd India
| Report / Process | Responsible | Accountable | Consultation | Informed |
|---|---|---|---|---|
| T1 Inventory Report | Sharanya J | Sharanya J | Navaneeth K | Lenovo Ind Pvt Ltd, Wyzmindz – Lenovo Process Team |
1.7 Access Required
- Outlook - For receiving reports and communications.
- Access to MS Office Suite
1.8 Overview of Tools
- NA.
1.9 Legends
- MTM - Machine Type Model (Product Number)
- ST– Sell thru
- SO - Sell Out
- NA – Not Available
- BLOG - Backlog
1.10 Data Dependencies
- T1 Inventory file from Angel Prescilla Jeanpierre
1.11 Schedule of Reporting
- Frequency: Weekly once on Monday/Tuesday
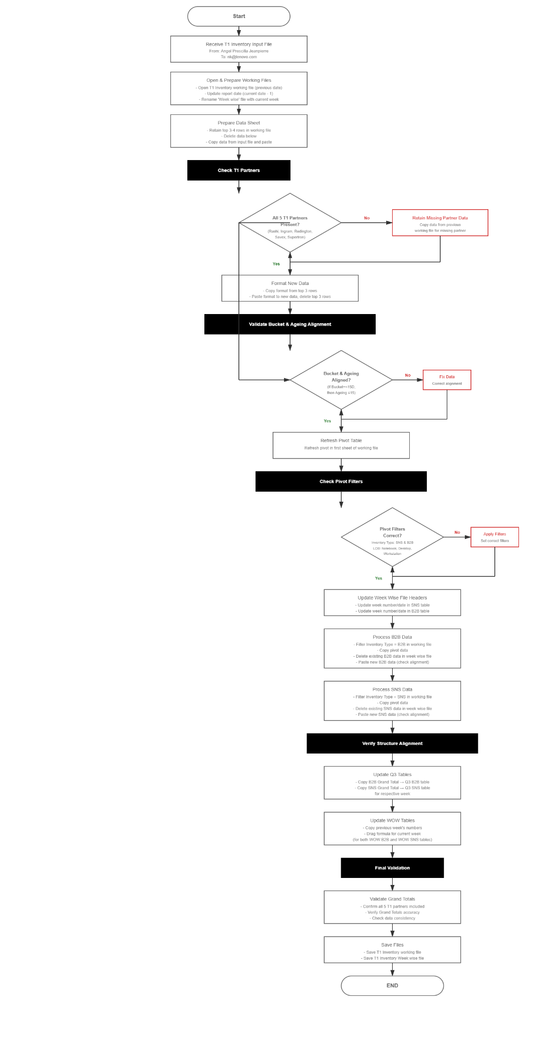
1.12 Process Flow Chart

1.13 Steps of Procedure
- Receive the T1 Inventory input file from Angel Prescilla Jeanpierre sent to nk@lenovo.com

- Open the T1 Inventory working file from previous date and update the report date (current date - 1).
- Open the ‘T1 Inventory Week wise’ file and rename it with the current week number/date.
- In the working file (Data sheet): retain the top 3–4 rows and delete the data below.
- From the received input file, copy the data and paste it into the working file (Data sheet).
- Copy the format from the top 3 rows and paste it for the newly added data; then delete those 3 rows.
- Before pasting new data, confirm that all 5 T1 partners (Rashi, Ingram, Redington, Savex, and Supertron) are present.
- If any partner’s data is missing in the input file, retain their data from the previous working file before deleting.
- Cross-check the 'Bucket' filter and 'Ageing' filter alignment: example if Bucket = <15D, then all Ageing values must be ≤15.
- Refresh the Pivot Table in the first sheet of the working file.

- Check the following filters in the pivot:
- Inventory Type: must be SNS and B2B.
- LOB filter: must include Notebook, Desktop, and Workstation.
- In the ‘T1 Inventory Week wise’ file: update the week number/date in both SNS and B2B tables.
- In the working file, filter Inventory Type = B2B and copy the data from the pivot table.
- In the week wise file, delete existing B2B data and paste the new B2B data ensuring row/column alignment.

- Repeat the same for SNS data — filter Inventory Type = SNS in the working file pivot and paste it into the SNS section in weekwise file.

- Verify that the structure (rows and columns) matches exactly between working and week wise files.
- In the week wise file, copy the 'Grand Total' from B2B and paste it into the Q3 B2B table above.
- Similarly, copy the 'Grand Total' from SNS and paste it into the Q3 SNS table for the respective week.

- For WOW B2B and SNS tables next to Q3 tables, copy the previous week’s numbers and drag the formula for the current week.

1.14 Output Overview
- The Grand totals of working file and T1 Inventory week file will match


- The Sum of Quantity from Input Inventory file and Working file will match


1.15 Validation checklist
- Check the Bucket column based on Aging column in Working File.
- In Inventory type column, B2B and SNS should be available.
- Check the of current week for SNS and B2B aging bucket wise and T1 Name wise.
- Check the current week number in WoW table for SNS and B2B.
1.16 Communication
- To: T Renganathan trenganathan@lenovo.com
- Cc: Sushruth Vasista svasista@lenovo.com; Navaneeth K nk@lenovo.com; Dayanand U du@lenovo.com
1.17 Repository Details:
"D:\KT Videos\T1 Inventory.webm"