CITY MASTER
Process Overview
| Fields |
Description |
| Process Name |
City Master |
| Segment |
Consumer,SMB.Tablet[ST] |
| Process Family |
Lenovo India |
| Process User(s) |
Wyzmindz solutions pvt ltd |
| Process Purpose |
This report is instrumental in providing actionable insights, tracking performance, and supporting Lenovo’s sales strategies |
Version History:
| Version Tag |
Prepared By |
Date of Update/Revision |
Validated by |
Reviewed by |
Approved by |
Revision Details |
| V 1.0 |
Kiran Biradar |
17-12-2025 |
Dayanand U |
Sushruth Vasista |
Vishwanath Mosale |
SOP Document Creation |
Distribution and Access List:
| Designation |
Read |
Write |
Approval |
| Analyst |
Yes |
No |
No |
| Team Lead |
Yes |
Yes |
No |
| Manager |
Yes |
Yes |
Yes |
1.1 Purpose
To maintain the accuracy of Quarter, City DSR, City Correct, State, City Tier, Territory, Region, and Segment data by identifying city level errors reported by distributors and mapping incorrect cities to the correct backend using all relevant master files.
1.2 Scope
- Geographic Scope: India.
- Business Segment: Consumer Segment.
- Process Frequency: Weekly basis.
- Core Activity: This SOP applies to downloading, preparing, validating and for Sell thru and Sell Out for All segment City Master Data.
1.3 Business/Segment Overview
This process supports Lenovo India's sales strategies by delivering actionable insights and monitoring performance. The primary objective is to ensure the accuracy of channel sales data (3S) for Consumer products, focusing on Sell-through, Sell-out, and segmentation across Consumer, SMB, and Tablet categories.
1.4 Responsibility and authority
- Analyst : Kiran Biradar
- Process Owner : Jospha Jeevitha J
- Process Manager : Dayanand
- Escalation Manager : Sushruth Vasista
- Approval Authority : Vishwanath Mosale
1.5 Escalation matrix: (Wyzmindz and Lenovo)
Escalation Matrix – WyzMindz Solutions Pvt Ltd India
| Sl No. |
Name |
Designation |
Email ID |
| 1 |
Sushruth Vasista |
Manager |
sushruth.vasista@wyzmindz.com |
| 2 |
Vishwanath Mosale |
Director |
Vishwanath.mosale@wyzmindz.com |
Escalation Matrix – Lenovo India Pvt Ltd
| Sl No. |
Name |
Designation |
Email ID |
| 1 |
Niyaz |
CDMS Tech Support |
nkumanali@lenovo.com |
1.6 RACI Matrix
RACI Matrix – WyzMindz Solutions Pvt Ltd India
| Report / Process |
Responsible |
Accountable |
Consultation |
Informed |
| Data download |
Kiran |
Kiran |
Dayanand |
Lenovo Ind Pvt Ltd, Wyzmindz – Lenovo Process Team |
1.7 Access Required
- Platform: CDMS
- URL: https://cdms.lenovo.com/DCSDM/DataMart/FileUpload
- Access: Email ID and password provided by Lenovo IT Team
- Microsoft Excel is required for data cleaning.
1.9 Data Dependencies
- Browser for Searching correct city and relevant data belong to the city.
1.10 Legends
| Column Name |
Description |
| Quarter |
The reporting quarter in YYYY-QQ format (e.g., 2025-Q4) |
| CityDSR |
The standardized or mapped city name used in DSR processes |
| City |
The raw city name from input or exception files |
| CorrectState |
The standardized state name mapped to CityDSR |
| CityTier |
Classification of the city (Tier 1, Tier 2, Tier 3) |
| Territory |
The operational territory assigned to the city |
| Region |
Sales or business region under which the territory is grouped |
| Segment |
The mapped business segment or partner category |
1.11 Schedule of Reporting
1.12 Process Flow Chart

1.13 Steps of Procedure
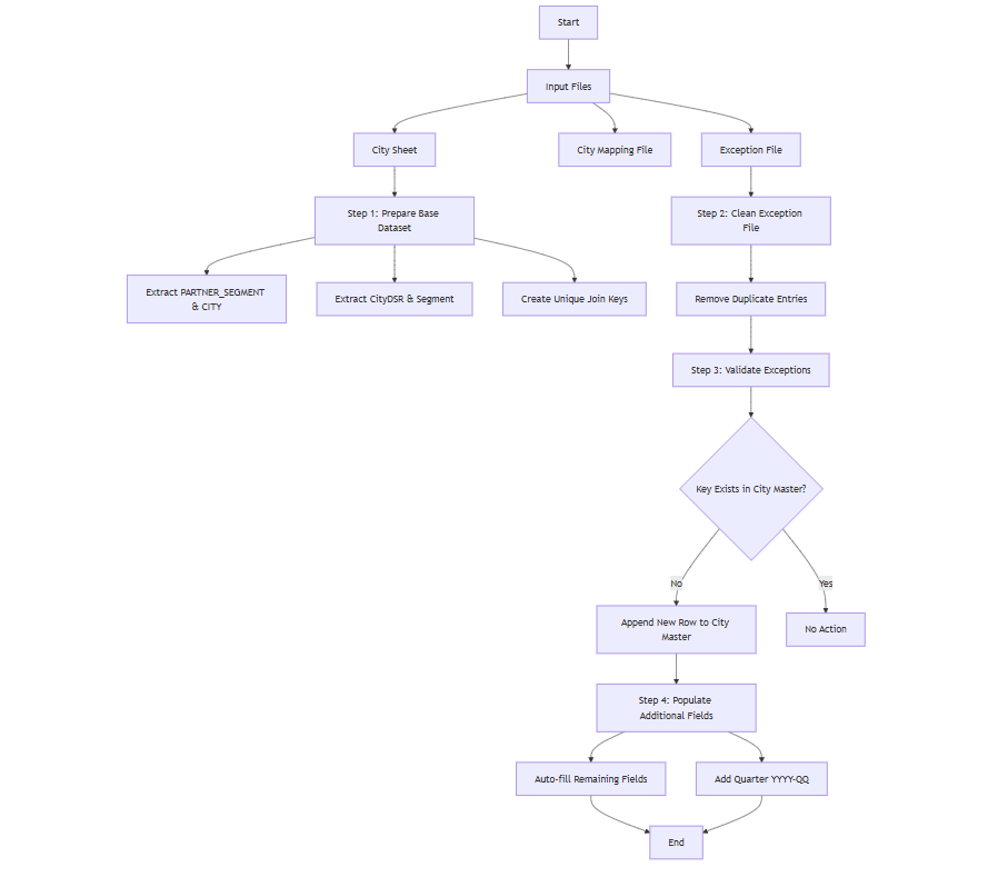
- City Sheet (Contact File) – Contains:
- PARTNER_SEGMENT
- CITY
- City Mapping File – Contains:
- CITY MASTER sheet
- CityDSR
- Segment
- Exception File – Contains missing or unmapped city–segment pairs.
Step 1 — Prepare Base Dataset
Action:
- Open the City Sheet and extract:
- PARTNER_SEGMENT
- CITY
- Open the City Mapping File → CITY MASTER sheet and extract:
- CityDSR
- Segment
- Concatenate the two fields into a unique key:
- For City Sheet: KEY = PARTNER_SEGMENT + "_" + CITY
- For City Master: KEY = CityDSR + "_" + Segment
- Purpose: Create a unique join key to compare both datasets.
Step 2 — Clean Exception File
Action:
- Remove duplicate entries from the Exception File based on the same key:
- PARTNER_SEGMENT + CITY
- Purpose: Ensure only unique exception cases are used for mapping.
Step 3 — Validate Exceptions Against City Master
Action:
- Take each key from the Exception File.
- Check if the same key exists in the concatenated City Master keys.
- If the key does NOT exist in City Master:
- Append a new row to City Master:
- CityDSR = exception[CITY]
- Segment = exception[PARTNER_SEGMENT]
- Purpose: Add all missing City–Segment combinations from the exception list into the City Master.
Step 4 — Populate Additional Fields
Action:
- Once CityDSR and Segment are added:
- Auto-fill remaining fields based on the standard City Master rules (e.g., Region, Zone, State, etc.)
- Populate Quarter:
- Format: YYYY-QQ
- Example for current: 2025-Q4
- Purpose: Ensure new rows match standard master data structure.
1.14 Output Overview
An accurate, deduplicated, and updated City Master containing:
- All existing CityDSR–Segment combinations
- All missing combinations added from Exception File
- Standardized metadata including current quarter
Processed dataset containing: Wrong City and Correct City
1.15 Validation checklist
| Checkpoint |
Validation |
| Checking Correct City |
Checking from previous record or correct city from web |
1.16 Communication
Final processed files are uploaded in Lenovo CDSM plat form.
If issue with CDMS
| To |
CC |
| cdmsit@lenovo.com |
svasista@lenovo.com |
| nk@lenovo.com |
|
| du@lenovo.com |
|
| nkumanali@lenovo.com |
|
1.17 Repository Details
| Field |
Details |
| Name |
City Master |
| Type |
.xlsx |
| Path / URL |
https://cdms.lenovo.com/DCSDM/DataMart/FileUpload |
| Access |
Daya/Kiran |
| Owner / Team |
Daya |
| Last Updated |
14-12-2025 |