TABLET DASHBOARD, TABLET DSR AND TABLET T1 AGING
Process Overview
| Fields | Description |
|---|---|
| Process Name | Publishing Automated Tablet report |
| Segment | Tablet |
| Process Family: | Lenovo India |
| Process User(s): | Wyzmindz solutions pvt ltd |
| Process Purpose: | Validation and sending system generated tablet related reports. |
Version History
| Version Tag | Prepared By | Date of Update/Revision | Reviewed by | Approved by | Revision Details |
|---|---|---|---|---|---|
| V 1.0 | Amruta Jamnis | 11-03-2025 | Sushruth Vasista | Vishwanath Mosale | SOP Document Creation |
Distribution & Access List
| Designation | Read | Write | Approval |
|---|---|---|---|
| Analyst | Yes | No | No |
| Team Lead | Yes | Yes | No |
| Manager | Yes | Yes | Yes |
1.1 Purpose
This process supports Lenovo India’s Tablet segment by providing daily sales visibility and a dashboard that highlights quantities sold across key segments such as LFR, Online, E-commerce, and RD. It also includes T1 inventory details, offering insights into ageing stock—such as units aged 60 days or more—at the distributor level.
1.2 Scope
- Geographic Scope: India.
- Business Segment: Tablet Segment
- Process Frequency: Daily
1.3 Business/Segment Overview
1.4 Responsibility and authority
- Analyst : Divyalakhsmi S
- Process Owner : Jospha Jeevitha
- Process Manager : Dayanand U
- Approval Authority : Vishwanath Mosale
1.5 Escalation matrix: (Wyzmindz and Lenovo)
Escalation Matrix – WyzMindz Solutions Pvt Ltd India
| Level | Name | Designation | Email ID |
|---|---|---|---|
| 1 | Dayanand U | Manager | dayanand.u@wyzmindz.com |
| 2 | Vishwanath Mosale | Director | Vishwanath.mosale@wyzmindz.com |
Escalation Matrix – Lenovo India Pvt Ltd
| Level | Name | Designation | Email ID |
|---|---|---|---|
| 1 | Debashish Bhadra | Consumer ops head | dbhadra@lenovo.com |
| 2 | Saurabh Agrawal | Ops Director | ASAURABH@lenovo.com |
1.6 RACI Matrix
RACI Matrix – WyzMindz Solutions Pvt Ltd India
| Report / Process | Responsible | Accountable | Consultation | Informed |
|---|---|---|---|---|
| ST DSR | Divyalakhsmi S | Divyalakhsmi S | Dayanand. U | Lenovo Ind Pvt Ltd Wyzmindz Solutions pvt Ltd India |
1.7 Access Required:
- MS Office Suite
- Outlook – conninrepo@lenovo.com , tabletreport@lenovo.com
- Wyzmindz email access
1.8 Legends:
- ST – Sell Thru
- MTM – Machine Type Model
- Bizgroup – Business group
- COMM – Commercial
- CON – Consumer
- RD – Regional Distributor
- LES – Lenovo Exclusive Store
- LMB – Lenovo multi brand
- LFR – Large Format Retailer
1.9 Overview of Tools:
NA
1.10 Dependencies:
- Q42022 Tablet Sell Thru DSR dd-mm-yyyy.xlsx
- Tablet Daily Dashboard dd-mm-yyyy
- Tablet T1 Inventory Ageing for dd-mm-yyyy
- PAN-India-
1.11 Schedule of the report
- Daily
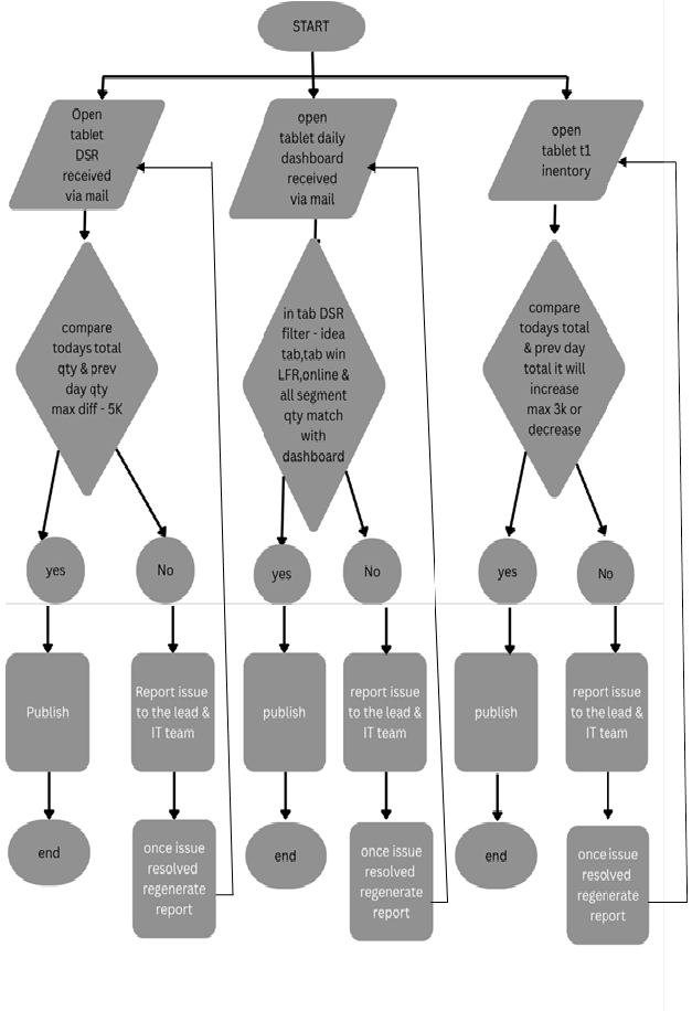
1.12 Process Flow Chart

1.13 Steps of Procedure
- Inputs required: Below mentioned Documents we receive it from it.irainbow@wyzmindz.com
- “Q42022 Tablet Sell Thru DSR dd-mm-yyyy.xlsx”
- “Tablet Daily Dashboard dd-mm-yyyy”
-
“Tablet T1 Inventory Ageing for dd-mm-yyyy”
-
We get 3 reports mentioned in input required section from it.irainbow@wyzmindz.com and every day we must share the report from Tablet ID.
- "Q42022 Tablet Sell Thru DSR dd-mm-yyyy.xlsx"
- "Q42022 Tablet Sell Thru DSR with REV dd-mm-yyyy.xlsx"
- "Q42022 COMM Tablet Sell Thru DSR with REV dd-mm-yyyy.xlsx"
- "Tablet Daily Dashboard dd-mm-yyyy"
- "Tablet T1 Inventory Ageing for dd-mm-yyyy"
-
For Tablet ST DSR with REV:
- Download the tablet ST DSR from wyzmindz mail id.

- Check the Grand total number compare the data with previous date data.
- If it's less check with higher authority before sharing the details.
- Few changes must be made in the tablet DSR.
- Open tablet DSR and tablet MTM master file. Add a column segment and do xlookup in tablet DSR based on MTM from tablet MTM master file map the segments. If the segment is commercial, then bizgroup should be COMM tablet. If segment is consumer, then bizgroup should be idea tablet, tablet win, tablet options, think service pack and tablet option.
- If bizgroup is comm tablet, then tablet tagging must be COMM. For all other bizgroup mark as CON in tablet tagging.
- Then open yesterdays modified tablet DSR add a column to concatenate invoice number and MTM. Do the same in today’s DSR. Then based on invoice mtm map yesterday's tablet tagging, BP category and region in today's DSR. And ensure if bizgroup is COMM tablet then tablet tagging must be COMM only.
- Select only COMM in tablet tagging, BP category will have COMM, LES, LMB and based on region we need to map RCM.
| Name | Region |
|---|---|
| AMIT MEHTA | West |
| PRAVEEN CARIAPPA | South |
| ROHIT MAHAJAN | North, East |
- Unfilter all, select all TATA consultancy services in BP Category. Tablet tagging and BP category should be COMM and RCM should be Amit Mehta.
- Unfilter all, select only CON in tablet tagging and select COMM and MOTO in BP Category change COMM and MOTO into RD. Then map the RCM based on the BP category as mentioned below
| RCM | BP Category |
|---|---|
| NISHANK JAIN | LES, LMB |
| VIKRANT SUDHAKAR DINDE | LFR, RD |
| NIKHIL GOKARN | ONLINE, ECOMM |
- For Tablet ST DSR:
- After making all the changes to the Tablet DSR remove 3 columns from the DSR. (i.e.) Invoice no, zero_GTN, GRP and then publish Q42022 Tablet Sell Thru DSR dd-mm-yyyy.xlsx
- For Q42022 CON Tablet Sell Thru DSR with REV dd-mm-yyyy.xlsx, filter only CON from the column tablet tagging.
-
Above DSR (Q42022 CON Tablet Sell Thru DSR with REV dd-mm-yyyy.xlsx) must be shared regional wise, filter the column region in the DSR and make a new report for each region.
-
For COMM Tablet ST DSR:
- For Q42022 COMM Tablet Sell Thru DSR with REV dd-mm-yyyy.xlsx, filter only COMM from the column tablet tagging and make separate file for COMM DSR.
- While publishing Comm tablet DSR we need to attach a tablet for that we need to do a pivot tablet as mentioned below based on that quantity fill the tablet and publish

- Select only COMM tablet in bizgroup and to get MTD value, select MTD date from invoice date.

- Based on the pivot tablet the above tablet is filled accordingly.
-
The month target and quarter target will be shared by the client
-
For Tablet Daily Dashboard:
- Check the tablet daily dashboard file from wyzmindz mail id.
- Once the Tablet ST DSR is good to go, in same file calculate the Sales quantity as mentioned in the below pivot table.

- The above sum of sales Quantity should match the current Tablet daily Dashboard QTR actuals. (In bizgroup we should consider only Idea tablet and tablet win). And in region filter unselect blanks.

- Sum of all the BP category except LFR, ONLINE and ECOMM equals (commercial & Distribution) RD.
-
LFR, ECOMM and online equals LFR, ECOMM and online QTR actuals.
-
Tablet T1 Inventory Ageing:

- Just compare today's dashboard and yesterday's dashboard attached in the mail, very minimal difference will be there in the quantities. If the difference is very high, then report the issue.
1.14 Output Overview
Validate the system-generated report; if the data is accurate, proceed to publish the sales report. If any discrepancy is identified, report the issue and halt publication until a corrected report is received.
1.15 Validation checklist
-
For Tablet ST DSR and Tablet ST DSR with REV:
- Region column is LFR then Bpcategory should be LFR, same for Online and ecomm
- All the table has to be filled,there should not be much blanks in a particular column.
- Make pivot table,Row - Bp category, value - sales qty. Do the same in last DSR, compare the respective values and total should be differed by 5K max.
-
COMM Tablet ST DSR:
- Total qty in the report should match with tablet DSR qty after filtering only COMM from Tablet tagging column.
-
Tablet Daily Dashboard:
- Commercial & distribution (telecom RD), Ecommerce, LFR and ONLINE qty in the dashboard will match with the tablet dashboard RTG column total qty respectively
-
Tablet T1 Inventory Ageing:
- All the table must be filled, there should not be many blanks in a particular column.
- Check the quantities in the dashboard, it should not differ much from the previous day.
1.16 Communication
-
For Tablet ST DSR :
-
Email ID: tabletreport@lenovo.com
-
TO: Aditya Agarwal aagarwal@lenovo.com; Prashanth K R prashanthkr@lenovo.com; 'Ananda M Lanka' analanka@lenovo.com; Rini Jennifer G4 rg4@lenovo.com; Pankaj Harjai pharjai@lenovo.com; Ashish Sikka ashsikka@lenovo.com; Abraham Mathewkutty amathewkutty@lenovo.com; Nikhil Gokarn ngokarn@lenovo.com; Praveen Cariappa pcariappa@lenovo.com; Pranjal Priyadarshi ppriyadarshi@lenovo.com; Rohit Mahajan3 rmahajan3@lenovo.com; Dayanand U du@lenovo.com; 'Sushruth Vasista' svasista@lenovo.com; Rajkumar Bhatt rbhatt@lenovo.com; Mithun Gosavi mgosavi@lenovo.com; Vikrant Sudhakar Dinde vdinde@lenovo.com; Amit Mehta8 amehta8@lenovo.com; Vikas Malhotra vmalho@lenovo.com; Abhijith Vaidya avaidya@lenovo.com; Sharad Verma sharverm@lenovo.com; Raghavendra Araveeti raraveeti@lenovo.com; Pooja Vatnani pvatnani@lenovo.com
-
CC: 'fulfillment.c@wyzmindz.com'; 'jospha.jeevitha@wyzmindz.com'

-
For Tablet DSR with REV:
-
Email ID: tabletreport@lenovo.com
-
TO: Ashish Sikka ashsikka@lenovo.com; Aditya Agarwal aagarwal@lenovo.com; Prashanth K R prashanthkr@lenovo.com; Rini Jennifer G4 rg4@lenovo.com; Rajkumar Bhatt rbhatt@lenovo.com; Mithun Gosavi mgosavi@lenovo.com; Goonj Tuteja gtuteja@lenovo.com; Arvind Chabra achabra@lenovo.com; Jyoti Deswal jdeswal@lenovo.com; Debashish Bhadra dbhadra@lenovo.com; Rajeshwari Subramanian rajesubr@lenovo.com; Shobha rani Javaji sjavaji@lenovo.com; Saurabh Mishra12 smishra12@lenovo.com; Vikrant Sudhakar Dinde vdinde@lenovo.com; Shruthi sankari Srinivasan2 ssrinivasan2@lenovo.com; Vikas Malhotra vmalho@lenovo.com; Abhijith Vaidya avaidya@lenovo.com; Rajesh Mishra rmishra@lenovo.com; Mithun Kumar Naik mnaik@lenovo.com; Nishank Jain10 njain10@lenovo.com; Nishanth Nagaraju nnagaraju2@lenovo.com; Sharad Verma sharverm@lenovo.com; Raghavendra Araveeti raraveeti@lenovo.com; Pooja Vatnani pvatnani@lenovo.com
-
CC: Dayanand U du@lenovo.com; 'Sushruth Vasista' svasista@lenovo.com; Navaneeth K nk@lenovo.com; 'fulfillment.c@wyzmindz.com'; 'jospha.jeevitha@wyzmindz.com'

-
For COMM Tablet Sell thru DSR with REV:
-
Email ID: tabletreport@lenovo.com
-
TO: Nishanth Nagaraju nnagaraju2@lenovo.com; Vikas Malhotra vmalho@lenovo.com; Rajesh Mishra rmishra@lenovo.com; Amit Mehta8 amehta8@lenovo.com; Praveen Cariappa pcariappa@lenovo.com; Rohit Mahajan3 rmahajan3@lenovo.com; 'Pankaj Harjai' pharjai@lenovo.com; Shobha rani Javaji sjavaji@lenovo.com; Dinesh Nair dnair@lenovo.com; Ashish Sikka ashsikka@lenovo.com
-
CC: Dayanand U du@lenovo.com; 'fulfillment.c@wyzmindz.com'; 'jospha.jeevitha@wyzmindz.com'

-
For Tablet Daily Dashboard:
-
Email ID: tabletreport@lenovo.com
-
TO: Aditya Agarwal aagarwal@lenovo.com; Prashanth K R prashanthkr@lenovo.com; 'Ananda M Lanka' analanka@lenovo.com; Rini Jennifer G4 rg4@lenovo.com; Pankaj Harjai pharjai@lenovo.com; Ashish Sikka ashsikka@lenovo.com; Abraham Mathewkutty amathewkutty@lenovo.com; Nikhil Gokarn ngokarn@lenovo.com; Praveen Cariappa pcariappa@lenovo.com; Pranjal Priyadarshi ppriyadarshi@lenovo.com; Rohit Mahajan3 rmahajan3@lenovo.com; Dayanand U du@lenovo.com; 'Sushruth Vasista' svasista@lenovo.com; Prakruthi Krishnamurthy pkrishnamurt@lenovo.com; Goonj Tuteja gtuteja@lenovo.com; Vikas Malhotra vmalho@lenovo.com; Pooja Vatnani pvatnani@lenovo.com
-
CC: 'fulfillment.c@wyzmindz.com'; 'jospha.jeevitha@wyzmindz.com'

-
For Tablet T1 Inventory Ageing:
-
Email ID: tabletreport@lenovo.com
-
TO: 'aagarwal@lenovo.com'; Prashanth K R prashanthkr@lenovo.com; 'Ananda M Lanka (analanka@lenovo.com)'; Abraham Mathewkutty amathewkutty@lenovo.com; Pranjal Priyadarshi ppriyadarshi@lenovo.com; Nikhil Gokarn ngokarn@lenovo.com; Sushruth Vasista svasista@lenovo.com; Dayanand U du@lenovo.com; Rini Jennifer G4 rg4@lenovo.com; Pankaj Harjai pharjai@lenovo.com; Praveen Cariappa pcariappa@lenovo.com; Rohit Mahajan3 rmahajan3@lenovo.com; Rajeshwari Subramanian rajesubr@lenovo.com; Prakruthi Krishnamurthy pkrishnamurt@lenovo.com; Goonj Tuteja gtuteja@lenovo.com; Shobha rani Javaji sjavaji@lenovo.com; Vikas Malhotra vmalho@lenovo.com; Pooja Vatnani pvatnani@lenovo.com
-
CC: 'fulfillment.c@wyzmindz.com'; Vikrant Sudhakar Dinde vdinde@lenovo.com; 'jospha.jeevitha@wyzmindz.com'
