VERTICAL SELL OUT SPLIT
Process Overview
| Field | Details |
|---|---|
| Process Name | Vertical Sell Out Split |
| Segment | Consumer DT and NB |
| Process Family | Lenovo India |
| Process User(s) | Wyzmindz solutions pvt ltd |
| Process Purpose | To share the month wise, Sell Out quantity for all the segment belongs to DT and NB for current quarter. |
Version History
| Version Tag | Prepared By | Date of Update/Revision | Validated by | Reviewed by | Approved by | Revision Details |
|---|---|---|---|---|---|---|
| V 1.0 | Divyalakhsmi | 17-12-2025 | Dayanand U | Sushruth Vasista | Vishwanath Mosale | SOP Document Creation |
Distribution and Access List
| Designation | Read | Write | Approval |
|---|---|---|---|
| Analyst | Yes | No | No |
| Team Lead | Yes | Yes | No |
| Manager | Yes | Yes | Yes |
1.1 Purpose
The purpose of this SOP is to define the process for preparing a month-wise sell-out report that provides the quantity sold for different business partner categories such as LES, LMB, RD, LFR, Online, and E-Commerce within the Consumer Desktop and Notebook segments for the current quarter
1.2 Scope
- Geographic Scope: India.
- Business Segment: Consumer
- Business Group: Consumer DT, NB
- Process Frequency: monthly once
1.3 Business/Segment Overview
The Consumer segment comprises multiple verticals such as Lenovo Exclusive Stores, Large Format Retailers, Large Multi-Brand Retailers, Regional Distributors, Online, and E-commerce. In Consumer segment, Sell Thru occurs when a Tier 1 (T1) partner sells products to Tier 2 (T2) partners, representing the movement of products from primary distributors to a narrower distribution network or directly to resellers. And Sell Out refers to the sale of products from T2 partners to T3 partners or directly to the end customer. This is where the product reaches its destination - either smaller resellers (T3) or individual customers
1.4 Responsibility and authority
- Analyst : Divyalakhsmi S
- Process Owner : Jospha Jeevitha J
- Process Manager : Dayanand
- Escalation Manager : Sushruth Vasista
- Approval Authority : Vishwanath Mosale
1.5 Escalation matrix: (Wyzmindz and Lenovo)
Escalation Matrix – WyzMindz Solutions Pvt Ltd India
| Sl No. | Name | Designation | Email ID |
|---|---|---|---|
| 1 | Sushruth Vasista | Manager | sushruth.vasista@wyzmindz.com |
| 2 | Vishwanath Mosale | Director | Vishwanath.mosale@wyzmindz.com |
Escalation Matrix – Lenovo India Pvt Ltd
| Sl No. | Name | Designation | Email ID |
|---|---|---|---|
| 1 | Debashish Bhadra | Consumer ops head | dbhadra@lenovo.com |
| 2 | Saurabh Agrawal | Ops Director | ASAURABH@lenovo.com |
1.6 RACI Matrix:
RACI Matrix – WyzMindz Solutions Pvt Ltd India
| Report / Process | Responsible | Accountable | Consultation | Informed |
|---|---|---|---|---|
| Vertical SO Split | Divyalakhsmi S | Divyalakhsmi S | Dayanand. U | Lenovo Ind Pvt Ltd, Wyzmindz – Lenovo Process Team |
1.7 Access Required
- MS Office Suite
- Outlook
- Wyzmindz email access
- Data control system - DM
1.8 Overview of Tools
- NA
1.9 Legends
| Field | Meaning |
|---|---|
| SO | Sell Out |
| DSR | Daily Sales Report |
| Bizgroup | Business group |
| LES | Lenovo Exclusive Store |
| RD | Regional Distributor |
| LMB | Large Multi Brand |
| LFR | Large Format Retail |
| Ecomm | E-commerce |
| DT | Desktop |
| NB | Notebook |
1.10 Data Dependencies
- Q12025 CONSUMER SELL OUT DSR Updated Till dd-mm-yyyy.xlsx
- LFR Partner wise weekly sellout Q1'2526 WK08
- Sell Out Analysis Report Online Q1'2526 WK08
1.11 Schedule of Reporting
Frequency: monthly once – when we get the request
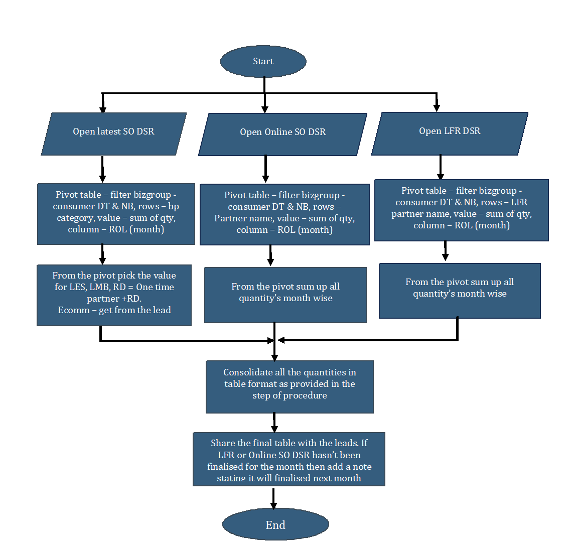
1.12 Process Flow Chart

1.13 Steps of Procedure
- Every month Taranum will share a mail for vertical SO split.
- Use the most recent Q12025 CONSUMER SELL OUT DSR Updated Till dd-mm-yyyy.xlsx.
- Create a pivot table
- Filter: Bizgroup --> Select Consumer DT and NB.
- Row: Partner type
- Column: Month
- Value: Sum of quantity

- For RD, sum up both the one-time partner and RD quantity
- For E-commerce do not consider the above value, instead get the value from Dayanand.
- For LFR and Online use LFR Partner wise weekly sellout Q1'2526 WK08 and Sell Out Analysis Report Online Q1'2526 WK08 respectively.
- Calculate the quantity for each month of the quarter for all the partner filtering only DT and NB in Bizgroup column and divide them by 1000.
- Use the finalised report for both if available. Else send them a note stating it will be finalized next month.
- Below is the Format to share.

- Once it is done, we can reply to the mail sent by Taranum or share it to the lead.
1.14 Output Overview
- The output provides a consolidated view of quantities sold across business verticals including LES, LMB, LFR, Online, E-commerce, and RD for Consumer Desktop (DT) and Notebook (NB) products.

1.15 Validation checklist
- Update.
1.16 Communication
- Email ID: conninrepo@lenovo.com
- TO: Dayanand U du@lenovo.com; Taranum taranum@hashconnect.in; Sushruth Vasista svasista@lenovo.com
- CC: Arun Roy arun@hashconnect.in; Gaurav Kumar gkumar18@lenovo.com; Gayathri R gayathri.r@hashconnect.in; Manas Gupta6 mgupta6@lenovo.com; Gaurav Banerjee gbanerjee@lenovo.com
1.17 References
- NA