ONLINE PARTNER SO DSR
Process Overview
| Field | Details |
|---|---|
| Process Name | Online Partner wise SO DSR |
| Segment | Consumer – Online |
| Process Family | Lenovo India |
| Process User(s) | Wyzmindz solutions pvt ltd |
| Process Purpose | This report is instrumental in providing actionable insights, tracking performance, and supporting Lenovo’s sales strategies |
Version History
| Version Tag | Prepared By | Date of Update/Revision | Validated by | Reviewed by | Approved by | Revision Details |
|---|---|---|---|---|---|---|
| V 1.0 | Divyalakhsmi | 17-12-2025 | Dayanand U | Sushruth Vasista | Vishwanath Mosale | SOP Document Creation |
Distribution and Access List
| Designation | Read | Write | Approval |
|---|---|---|---|
| Analyst | Yes | No | No |
| Team Lead | Yes | Yes | No |
| Manager | Yes | Yes | Yes |
1.1 Purpose
The purpose of this SOP is to define the standardized process for consolidating Online partner-reported daily sales data and mapping it with essential business attributes such as biz group, form factor, series, city, state, and MTM, to generate an accurate and segment-specific daily sales report.
1.2 Scope
- Geographic Scope: India.
- Business Segment: Online
- Process Frequency: Weekly
- Core Activity: consolidating the daily sale reported by the various online partners
1.3 Business/Segment Overview
Online Partners are third-party e-commerce platforms that sell Lenovo products through digital channels.
1.4 Responsibility and authority
- Analyst : Divyalakhsmi S
- Process Owner : Jospha Jeevitha J
- Process Manager : Dayanand
- Escalation Manager : Sushruth Vasista
- Approval Authority : Vishwanath Mosale
1.5 Escalation matrix: (Wyzmindz and Lenovo)
Escalation Matrix – WyzMindz Solutions Pvt Ltd India
| Sl No. | Name | Designation | Email ID |
|---|---|---|---|
| 1 | Sushruth Vasista | Manager | sushruth.vasista@wyzmindz.com |
| 2 | Vishwanath Mosale | Director | Vishwanath.mosale@wyzmindz.com |
Escalation Matrix – Lenovo India Pvt Ltd
| Sl No. | Name | Designation | Email ID |
|---|---|---|---|
| 1 | Debashish Bhadra | Consumer ops head | dbhadra@lenovo.com |
| 2 | Saurabh Agrawal | Ops Director | ASAURABH@lenovo.com |
1.6 RACI Matrix
RACI Matrix – WyzMindz Solutions Pvt Ltd India
| Report / Process | Responsible | Accountable | Consultation | Informed |
|---|---|---|---|---|
| Online Partner wise SO | Divyalakhsmi S | Divyalakhsmi S | Dayanand. U | Lenovo Ind Pvt Ltd, Wyzmindz – Lenovo Process Team |
1.7 Access Required
- MS Office Suite
- Outlook
- Wyzmindz email access
- Data control system - DM
1.8 Overview of Tools
Data Mart - allows users to upload file under the correct category by selecting the appropriate heading from a dropdown list. Once the correct heading is selected, the required file is uploaded through the designated upload area and submitted to the system for processing.
URL :
1.9 Legends
| Field | Meaning |
|---|---|
| SO | Sell Out |
| MTM | Machine Type Model |
| Bizgroup | Business group |
| CON | Consumer |
| Etail | Electronic Retailing |
| DM | Data Mart |
| ROL | Risk of loss |
1.10 Data Dependencies
- CLICKTECH Retail Private Limited, Flipkart India Pvt Ltd, Blinkit, Future Tech Solutions, Nesco Infosystem Private Limited, Zepto, Instamart, Bluecom Hardtrac sales data
- Input MTM
- MTM master file
- Reference (Online)
- ROL Calendar
1.11 Schedule of Reporting
- Frequency: Weekly once
- Day: Mention
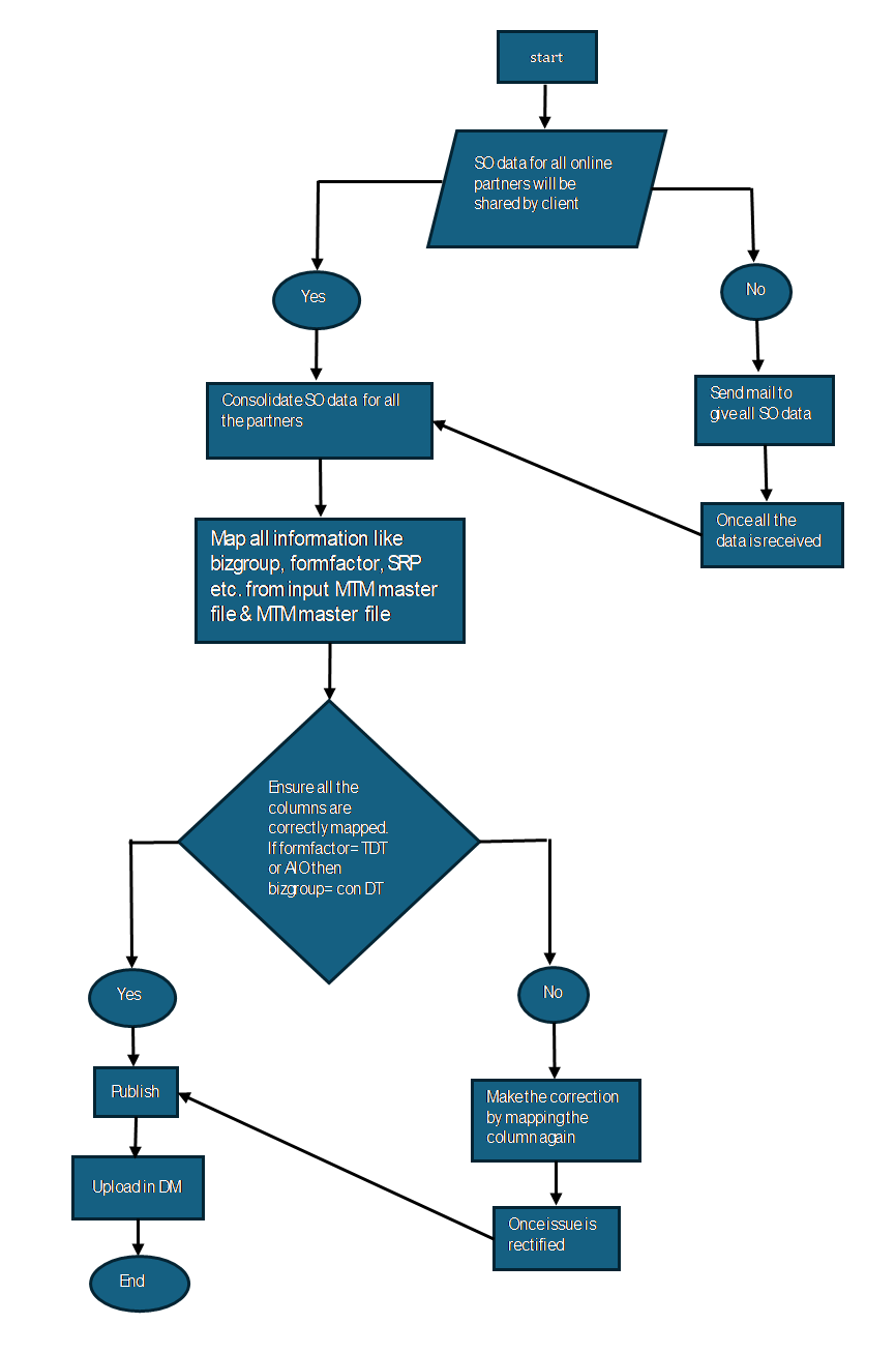
1.12 Process Flow Chart

1.13 Steps of Procedure
Every week by Monday or Tuesday Javeed Basha (jbasha@lenovo.com) will share the Online Sell Out data for partners for different segments like DT, NB, visuals, Accessories, services and Tablet.

-
The partners are:
- CLICKTECH Retail Private Limited
- Flipkart India Pvt Ltd
- Blinkit
- Future Tech Solutions
- Nesco Infosystem Private Limited
- Zepto
- Instamart
- Bluecom
- Hardtrac
-
From each partner file copy and paste the date, MTM and the quantity into the base file.
- Update the platform column as Flipkart for Flipkart India pvt Ltd and Amazon for Click tech Retail Private Limited. For Future tech and Nesco update the platform as mentioned in the shared file. Platform should be ‘-‘for all the partner apart from CLICKTECH retail pvt Ltd, Flipkart India Pvt Ltd, Future Tech Solutions, Nesco Infosystem Private limited.
- Before adding the new data, check the date and the quantity of the particular partner available in the base file and compare the date and quantity sent weekly which is the updated one.
- If the quantity till date in base file and quantity in received file is equal, then add for the remaining dates from the partner’s file.
- Else remove the existing partner data for the current month and re-append all data from the beginning of the month up to the current date for the respective partner.
- Once all the partners details added in the base file map the column partner code, KAM and LPP code from Reference (Online) file based on partner name.
- Use the below format for:
- Column A: FY 2526
- Column B: 2526-Q1
- Column C: Sales
- Column D: 4(month count)
- Column E: Apr'25
- From column N till column AG map from Input MTM file and MTM master file.
- Column T (Platform All) should be filled with All.
- Column Z (Managed) should be filled with Yes.
- Column AE (currency) should be filled with INR.
- Column Y (segment) hold 2 values CON and SMB
- Filter Bizgroup --> Consumer DT, NB, SNP, Visuals and Idea tablet, Chromebook --> enter CON in segment column
- Filter Bizgroup --> Comm tablet, Lenovo V, Mobile WS, thinkbook, thinkpad --> enter SMB in segment column
- Once all the column has filled, replace all the [#N/A, blanks, -] in all the column as NA. For SRP Columns replace with 0.
- Then go to the Sheet1, unhide all the columns and refresh the pivot table. Check if all the data in the table adjacent to the pivot table are matching. If not, then enter the correct data as per the pivot tables.
- To fill Flipkart [FK] in PM table, filter only Flipkart in column partner name, month --> Jul, bizgroup --> consumer DB, Product segment --> Premium, form factor --> unselect Moto, sum up the quantity and enter it in PM table FK row, Jul’25 column.

- Share the file to the mail id jbasha@lenovo.com through conninrepo@lenovo.com with the table present in sheet 1.

- The file must be uploaded in the DM.
- Open https://cdms.lenovo.com/DCSDM/` --> Select ONLINE PARTNER WISE WEEKLY SELLOUT from the dropdown --> download the already uploaded file as the template file. Then copy all the data from the base file sheet name ‘DM file’ and paste it in the template save the file as ONLINE PARTNER WISE WEEKLY SELLOUT quarter-2526 - week
- Remove all the data from the downloaded file and then copy all the data from the base file sheet name ‘DM file’ and paste it in the template file, name the file as ONLINE PARTNER WISE WEEKLY SELLOUT Q1-2526-WK08.
- Upload the file into the DM.

1.14 Output Overview
- A consolidated, partner-wise weekly online sell out report is prepared using sell out data received from multiple online partners, accurately mapped with partner code, KAM, segment, and product attributes such as OS, processor type, and sub-processor type.
1.15 Validation checklist
- Ensure if the qty of a particular partner in the DSR is same as the qty in the input file (received form client)
- If form factor is TDT or AIO then the bizgroup should be consumer DT.
1.16 Communication
Email ID: conninrepo@lenovo.com TO: Javeed Basha jbasha@Lenovo.com CC: 'Dayanand U' du@lenovo.com; 'Sushruth Vasista' svasista@lenovo.com; 'Debashish Bhadra' dbhadra@lenovo.com; 'Kuldip Baburao Nimje' knimje@lenovo.com; Kanishk Kanhaiya kkanhaiya@lenovo.com; 'Saurabh Mishra12' smishra12@lenovo.com; 'fulfillment.c@wyzmindz.com'; 'jospha.jeevitha@wyzmindz.com'

1.17 Repository Details
NA.