ST & SO DSR FOR AKCA and MATRIX AUDITORS
Process Overview
| Field | Details |
|---|---|
| Process Name | ST & SO DSR for AKCA and Matrix auditors |
| Segment | Consumer – DT, NB and Visuals |
| Process Family: | Lenovo India |
| Process User(s): | Wyzmindz solutions pvt ltd |
| Process Purpose: | Consolidation of sell-thru and sell-out quantities for Consumer DT, NB, and Consumer Visual for audit partners AKCA and Matrix. |
Version History
| Version Tag | Prepared By | Date of Update/Revision | Reviewed by | Approved by | Revision Details |
|---|---|---|---|---|---|
| V 1.0 | Divyalakhsmi S | 2-12-2025 | Sushruth Vasista | Vishwanath Mosale | SOP Document Creation |
Distribution & Access List
| Designation | Read | Write | Approval |
|---|---|---|---|
| Analyst | Yes | No | No |
| Team Lead | Yes | Yes | No |
| Manager | Yes | Yes | Yes |
1.1 Purpose
The purpose of this SOP is to define the process for preparing a month-wise sell thru and sell-out report for the audit partners that provides the quantity sold within the Consumer Desktop and Notebook and visual segments for the current quarter.
1.2 Scope
- Geographic Scope: India
- Business Segment: Consumer
- Business Verticals: RD, LES, LMB
- Business Group: Consumer DT, NB and Visual
- Process Frequency: weekly twice
1.3 Business/Segment Overview
The Consumer segment comprises multiple verticals such as Lenovo Exclusive Stores, Large Format Retailers, Large Multi-Brand Retailers, Regional Distributors, Online, and E-commerce. In Consumer segment, Sell Thru occurs when a Tier 1 (T1) partner sells products to Tier 2 (T2) partners, representing the movement of products from primary distributors to a narrower distribution network or directly to resellers. And Sell Out refers to the sale of products from T2 partners to T3 partners or directly to the end customer. This is where the product reaches its destination - either smaller resellers (T3) or individual customers.
1.4 Responsibility and authority
- Analyst : Divyalakhsmi S
- Process Owner : Jospha Jeevitha
- Process Manager : Dayanand U
- Approval Authority : Vishwanath Mosale
1.5 Escalation matrix: (Wyzmindz and Lenovo)
Escalation Matrix – WyzMindz Solutions Pvt Ltd India
| Level | Name | Designation | Email ID |
|---|---|---|---|
| 1 | Dayanand U | Manager | dayanand.u@wyzmindz.com |
| 2 | Vishwanath Mosale | Director | Vishwanath.mosale@wyzmindz.com |
Escalation Matrix – Lenovo India Pvt Ltd
| Level | Name | Designation | Email ID |
|---|---|---|---|
| 1 | Debashish Bhadra | Consumer ops head | dbhadra@lenovo.com |
| 2 | Saurabh Agrawal | Ops Director | ASAURABH@lenovo.com |
1.6 RACI Matrix
RACI Matrix – WyzMindz Solutions Pvt Ltd India
| Report / Process | Responsible | Accountable | Consultation | Informed |
|---|---|---|---|---|
| ST & SO DSR for AKCA & Matrix Auditors | Divyalakhsmi S | Divyalakhsmi S | Dayanand. U | Lenovo Ind Pvt Ltd Wyzmindz Solutions pvt Ltd India |
1.7 Access Required
- MS Office Suite
- Outlook
- Wyzmindz email access
1.8 Legends
- SO – Sell Out
- ST – Sell Thru
- DSR – Daily Sales Report
- Bizgroup – Business group
- LES – Lenovo Exclusive Store
- RD – Regional Distributor
- LMB – Large Multi Brand
- LFR – Large Format Retail
1.9 Overview of Tools
NA
1.10 Dependencies
- Q12025 CONSUMER SELL OUT DSR Updated Till dd-mm-yyyy.xlsx
- Q12025 CONSUMER SELL THRU DSR Updated Till dd-mm-yyyy.xlsx
- Audit list T2-BP_2526
1.11 Schedule of the report:
Weekly twice (Monday & Thursday before 6:30 PM)
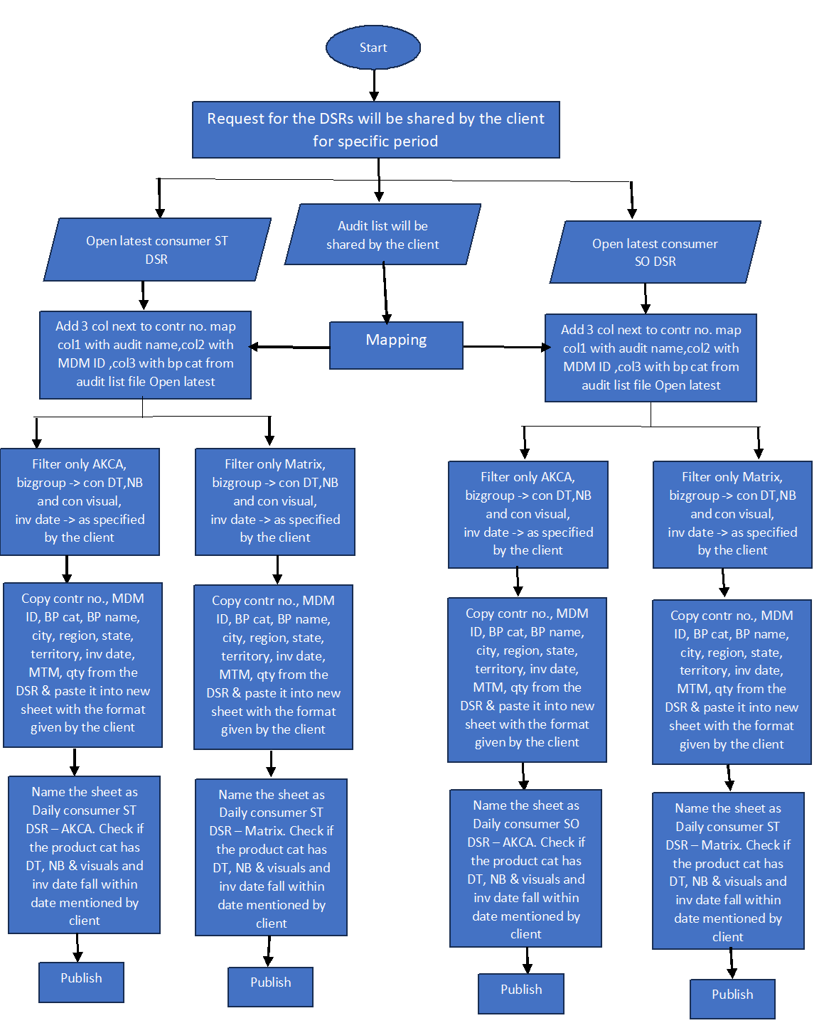
1.12 Process Flow Chart

1.13 Steps of Procedure
- The T2 inventory audit request will be shared by Pradeep (P K7), clearly specifying the period for which the data is required along with the audit list file.

- Below is the format to share the ST & SO DSR to the auditors.

- Open the latest consumer ST DSR, add 3 new columns next to Contract number column and name it as Audit, MDM ID, BP category.
- Now map the 3 columns (Audit, MDM ID, BP category) from the audit list file.
- Filter AKCA in the audit column, select Consumer DT, Consumer NB, and Consumer Visuals under the bizgroup column, and apply the invoice date filter as per the request. For instance, if data is required from November 1st to the current date, select invoice dates from November 1st onwards.
- Once the filters are applied, copy the Contract Number, MDM ID, BP Name, BP Category, City, Region, State, Territory, Invoice Date, MTM, Bizgroup, and Quantity from the ST DSR, and paste them into a new sheet as per the format specified in the 2nd point above. Save the file as “Daily consumer sell thru DSR dd-mm-yyyy - AKCA”.
- Next Filter Matrix in the audit column, select Consumer DT, Consumer NB, and Consumer Visuals under the bizgroup column, and apply the invoice date filter as per the request. For instance, if data is required from November 1st to the current date, select invoice dates from November 1st onwards.
- Once the filters are applied, copy the Contract Number, MDM ID, BP Name, BP Category, City, Region, State, Territory, Invoice Date, MTM, Bizgroup, and Quantity from the ST DSR, and paste them into a new sheet as per the format specified in the 2nd point above. Save the file as “Daily consumer sell thru DSR dd-mm-yyyy - Matrix”.
- Repeat step 3 to 8 using latest consumer SO DSR and save the files as “Daily consumer sell out DSR dd-mm-yyyy -AKCA” and “Daily consumer sell out DSR dd-mm-yyyy - Matrix”.
1.14 Output Overview
The output provides a consolidated view of sell-thru and sell-out quantities for the Consumer Desktop (DT), Notebook (NB), and Consumer Visual business groups, prepared for audit partners AKCA and Matrix.
1.15 Validation checklist
- Check if the Product category column contains only Consumer DT, Consumer NB and Consumer visuals.
- The invoice date must fall within the period specified by the client.
1.16 Communication
AKCA – ST DSR
- Email ID: conninrepo@lenovo.com
- TO: 'kaushik@ak-ca.com'; 'chethankumar@ak-ca.com'; 'nirmal.kumar@ak-ca.com'; 'sanjay@ak-ca.com'
- CC: Prakruthi Krishnamurthy pkrishnamurt@lenovo.com; Pradeep P K7 pk7@lenovo.com; Vishal Goyal vgoyal@lenovo.com; Abhijith Vaidya avaidya@lenovo.com; Dayanand U du@lenovo.com

AKCA – SO DSR
- Email ID: conninrepo@lenovo.com
- TO: 'kaushik@ak-ca.com'; 'chethankumar@ak-ca.com'; 'nirmal.kumar@ak-ca.com'; 'sanjay@ak-ca.com'
- CC: Prakruthi Krishnamurthy pkrishnamurt@lenovo.com; Pradeep P K7 pk7@lenovo.com; Vishal Goyal vgoyal@lenovo.com; Abhijith Vaidya avaidya@lenovo.com; Dayanand U du@lenovo.com

Matrix – ST DSR
- Email ID: conninrepo@lenovo.com
- TO: 'srisha.k@matrixbsindia.com'; 'r.sharmila@matrixbsindia.com'; 'prashanth.bm@matrixbsindia.com'; 'srihari.h@matrixbsindia.com'; 'kishorekoduri@matrixbsindia.com'; 'shwetha.a@matrixbsindia.com'
- CC: Prakruthi Krishnamurthy pkrishnamurt@lenovo.com; Pradeep P K7 pk7@lenovo.com; Vishal Goyal vgoyal@lenovo.com; Abhijith Vaidya avaidya@lenovo.com; Dayanand U du@lenovo.com

Matrix – SO DSR
- Email ID: conninrepo@lenovo.com
- TO: 'srisha.k@matrixbsindia.com'; 'r.sharmila@matrixbsindia.com'; 'prashanth.bm@matrixbsindia.com'; 'srihari.h@matrixbsindia.com'; 'kishorekoduri@matrixbsindia.com'; 'shwetha.a@matrixbsindia.com'
- CC: Prakruthi Krishnamurthy pkrishnamurt@lenovo.com; Pradeep P K7 pk7@lenovo.com; Vishal Goyal vgoyal@lenovo.com; Abhijith Vaidya avaidya@lenovo.com; Dayanand U du@lenovo.com

1.17 Repository Details
KT - D:\KT\20-jan-25 session 6 AKCA & MATRIX\Video-20250120_102401-Meeting Recording.mp4