AMD/INTEL SPLIT
Process Overview
| Field | Details |
|---|---|
| Process Name | AMD/INTEL Split |
| Segment | Consumer DT and NB |
| Process Family | Lenovo India |
| Process User(s) | Wyzmindz solutions pvt ltd |
| Process Purpose | To share the AMD and Intel quantity for Consumer NB and DT segment |
Version History
| Version Tag | Prepared By | Date of Update/Revision | Validated by | Reviewed by | Approved by | Revision Details |
|---|---|---|---|---|---|---|
| V 1.0 | Divyalakhsmi | 20-12-2025 | Dayanand U | Sushruth Vasista | Vishwanath Mosale | SOP Document Creation |
Distribution and Access List
| Designation | Read | Write | Approval |
|---|---|---|---|
| Analyst | Yes | No | No |
| Team Lead | Yes | Yes | No |
| Manager | Yes | Yes | Yes |
1.1 Purpose
The purpose of this SOP is to define the process for preparing and sharing a consolidated sales summary with the client, detailing Consumer Desktop and Notebook performance by processor type (AMD, Intel, Others).
1.2 Scope
- Geographic Scope: India.
- Business Segment: Consumer
- Business Group: Consumer DT, NB
- Process Frequency: Quaterly
1.3 Business/Segment Overview
Under the Consumer segment, sales are categorized into two primary business groups: Consumer Desktop (DT) and Consumer Notebook (NB). Consumer Desktop (DT) includes all desktop-based consumer products such as All-in-One desktops, gaming desktops, and traditional desktop systems. Consumer Notebook (NB) includes all consumer notebook products such as Chromebooks, gaming notebooks, Yoga series, and other consumer laptop variants.
1.4 Responsibility and authority
- Analyst : Divyalakhsmi S
- Process Owner : Jospha Jeevitha J
- Process Manager : Dayanand
- Escalation Manager : Sushruth Vasista
- Approval Authority : Vishwanath Mosale
1.5 Escalation matrix: (Wyzmindz and Lenovo)
Escalation Matrix – WyzMindz Solutions Pvt Ltd India
| Sl No. | Name | Designation | Email ID |
|---|---|---|---|
| 1 | Sushruth Vasista | Manager | sushruth.vasista@wyzmindz.com |
| 2 | Vishwanath Mosale | Director | Vishwanath.mosale@wyzmindz.com |
Escalation Matrix – Lenovo India Pvt Ltd
| Sl No. | Name | Designation | Email ID |
|---|---|---|---|
| 1 | Debashish Bhadra | Consumer ops head | dbhadra@lenovo.com |
| 2 | Saurabh Agrawal | Ops Director | ASAURABH@lenovo.com |
1.6 RACI Matrix
RACI Matrix – WyzMindz Solutions Pvt Ltd India
| Report / Process | Responsible | Accountable | Consultation | Informed |
|---|---|---|---|---|
| AMD/INTEL Split | Divyalakhsmi S | Divyalakhsmi S | Dayanand. U | Lenovo Ind Pvt Ltd, Wyzmindz – Lenovo Process Team |
1.7 Access Required
- MS Office Suite
- Outlook
- Wyzmindz email access
1.8 Overview of Tools
- NA.
1.9 Legends
| Field | Meaning |
|---|---|
| DSK | Desktop |
| AMD | Advanced Micro Devices |
| INTEL | Integrated electronics |
| MOB | Mobile |
1.10 Data Dependencies
- Coverage file
- PCSD file
1.11 Schedule of Reporting
Frequency: Quarterly once – when we get the request
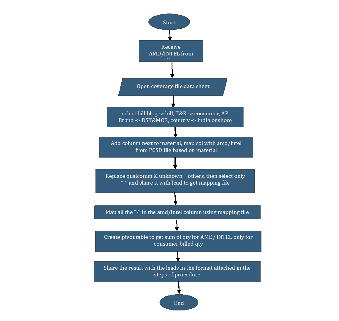
1.12 Process Flow Cart

1.13 Steps of Procedure
- Open the coverage file --> data sheet.
- Select only 'bill' in the column Bill_blog.

- Column 'T&R' --> Select only 'consumer'.

- Column 'Brand AP' --> Select DSK and MOB.

- Column ‘Country’ --> Select ‘India Onshore’
- Insert a column named AMD/INTEL after the column Material.
- Map the AMD/INTEL column from PCSD file based on the material.
- Replace Qualcomm, unknown in the column AMD/INTEL as others.
- Then, select only ‘- ‘and copy the respective Material and Description and share it with the leads, so that you will get back the mapped file back.
- Once you received the mapped file, map it in the Coverage file.
- Once Mapped, Create a pivot table
- Filter: - Bill_blog Select Bill, T&R Select Consumer.
- Column: - AMD & INTEL
- Row: - Brand (AP) Select DSK and MOB
- Value: - Sum of CA

- Copy the values got in the above pivot table and fill the details in the below shown format.

- Share the result, got as above with the leads.
1.14 Output Overview

1.15 Validation checklist
NA.
1.16 Communication
- Email ID: conninrepo@lenovo.com
- TO: Dayanand U du@lenovo.com