LAKSHYA REPORT
Process Overview
| Field | Details |
|---|---|
| Process Name | Project Lakshya Report |
| Segment | Consumer |
| Process Family | Lenovo India |
| Process User(s) | Wyzmindz solutions pvt ltd |
| Process Purpose | It helps clients summarize and overview ASO store visit achievements. |
Version History
| Version Tag | Prepared By | Date of Update/Revision | Reviewed by | Approved by | Revision Details |
|---|---|---|---|---|---|
| V 1.0 | Divyalakhsmi S | 2-12-2025 | Sushruth Vasista | Vishwanath Mosale | SOP Document Creation |
Distribution & Access List
| Designation | Read | Write | Approval |
|---|---|---|---|
| Analyst | Yes | No | No |
| Team Lead | Yes | Yes | No |
| Manager | Yes | Yes | Yes |
1.1 Purpose
This SOP defines the process for preparing the Lakshya Summary report, which captures region-wise T3 visit performance against the planned targets.It ensures accurate reporting of actual T3 visit counts and comparison with the T3 visit plan. The SOP also standardizes the consolidation of billed products across PC, PM, Visual, and Accessories segments.
1.2 Scope
- Geographic Scope: India.
- Business Group: Consumer DT, NB
- Process Frequency: weekly
1.3 Business/Segment Overview
The Consumer segment comprises multiple verticals such as Lenovo Exclusive Stores, Large Format Retailers, Large Multi-Brand Retailers, Regional Distributors, Online, and E-commerce. In Consumer segment, Sell Thru occurs when a Tier 1 (T1) partner sells products to Tier 2 (T2) partners, representing the movement of products from primary distributors to a narrower distribution network or directly to resellers. And Sell Out refers to the sale of products from T2 partners to T3 partners or directly to the end customer. This is where the product reaches its destination - either smaller resellers (T3) or individual customers.
1.4 Responsibility and authority
| Role | Name |
|---|---|
| Analyst | Divyalakhsmi S |
| Process Owner | Jospha Jeevitha |
| Process Manager | Dayanand U |
| Approval Authority | Vishwanath Mosale |
1.5 Escalation matrix: (Wyzmindz and Lenovo)
Escalation Matrix – WyzMindz Solutions Pvt Ltd India
| Level | Name | Designation | Email ID |
|---|---|---|---|
| 1 | Dayanand U | Manager | dayanand.u@wyzmindz.com |
| 2 | Vishwanath Mosale | Director | Vishwanath.mosale@wyzmindz.com |
Escalation Matrix – Lenovo India Pvt Ltd
| Level | Name | Designation | Email ID |
|---|---|---|---|
| 1 | Debashish Bhadra | Consumer ops head | dbhadra@lenovo.com |
| 2 | Saurabh Agrawal | Ops Director | ASAURABH@lenovo.com |
1.6 RACI Matrix
RACI Matrix – WyzMindz Solutions Pvt Ltd India
| Report / Process | Responsible | Accountable | Consultation | Informed |
|---|---|---|---|---|
| Project Lakshya | Divyalakhsmi S | Divyalakhsmi S | Dayanand. U | Lenovo Ind Pvt Ltd, Wyzmindz Solutions pvt Ltd India |
1.7 Access Required
| Tool | Access Required |
|---|---|
| MS Office Suite | Yes |
| Outlook | Yes |
| Wyzmindz email access | Yes |
| https://apps.bsharpcorp.com/users_dashboard | Yes |
1.8 Legends
| Field | Meaning |
|---|---|
| RCM | Regional Channel Manager |
| RSM | Regional Sales Manager |
| DT | Desktop |
| NB | Notebook |
| PM | Premium |
| Vis | Visual |
| Acc | Accessories |
1.9 Overview of Tools
Link : https://apps.bsharpcorp.com. Bsharp functions as an online data repository with an integrated search engine. Users can search for required datasets using keywords. Each search result provides a link that redirects the user to a detailed data page, where date-based filters can be applied before downloading the data.
1.10 Dependencies
- APP data
- JCP RAW data
- Consolidation file for the current month.
- Consolidation for the last month.
- Distribution PVM.
- Beat plan template file.
1.11 Schedule of the report
- Weekly once – Friday(before 6:30 PM)
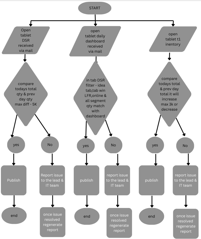
1.12 Process Flow Chart

1.13 Steps of Procedure
- In Base file, April Overall sheet has LMTD data, drag MTM in the column CL to the date as mentioned in the App data. Then, in CI column, unselect 'zero' and check the submission date, it should have the date, till the date mentioned in the App data.

- Then, copy everything in the April Overall sheet and paste it into the 'April SO Data Till' sheet, and refresh the Apr Pi sheet.
- Open the file App data, add a new column named New Series at the end. Then, from base file -->sheets ('Jan Overall' and 'Feb Overall') --> map the new series in the App data file based on the column ‘Code’ (MTM).
- Filter only #N/A in new series column. Move to the 'Code Type of Sale' column filter for 'Accessories,' 'Visuals,' and 'Tablets,' replace them with '-' in the new series column.
- Column 'Code Type of Sale' Select only ‘Consumer’ and ‘New Series' column Select only ‘#NA’.
- After filtering the above, in the column 'Code Series' Search for Gaming, Yoga and Slim5 and replace the value in the new series column as Gaming, Yoga and Slim 5/Slim 5 Pro respectively.
- Follow the same step as the above (1.5.6) with ‘Code sub-Series’ Column.
- Next, column 'Code of Processor' filter i3 series and replace it with 'i3 OS'. Replace 'Celeron' with 'Cel/AMD'. Then, replace 'AMD R5' and 'Ryzen R5' with 'Convertible i3/R5’.
- Remove all filter, copy all the data till the column CD and paste it into 'May SO Data' (Base File), For new code level column copy new MTM column from App data, new series column --> new series from App data.
- For the column classification, New T3 billed and column CI --> Drag the formula.
- Refresh the May Pivot sheet.
JCP RAW DATA:
- Downloading JCP raw data: Open https://apps.bsharpcorp.com. Go to console view tab, search for JCP and the current month date. i.e., from 2nd of the current month to till date as mentioned in the App data.

- In JCP raw data file, delete column A and AT to BG column so that they match the headers in the JCP Actuals sheet of Base File.
- Then, paste it into the JCP Actuals sheet and drag the formula in BN to BQ column and refresh the JCP A Pivot sheet
- Then in the JCP Plan sheet, drag the formula in P column.
- Column S, select '1' and delete it. Then, in the P column, select all except '#N/A' and replace it with '1' in the S column.
- In the Distinct sheet, select the date as mentioned in the app data and refresh the pivot.
- Sum of the Total should be equal to Adherence Plan in the PC sheet.
Monthly Process:
- Open base file --> PC sheet, check if the employee ID in the PC sheet is available in the current month consolidation. If it is not present in the Consolidation file, then remove those employee ID.
- Do the same from the consolidation file to the PC sheet, if the Employee ID which is present in consolidation file is not present in the PC sheet. Then, add those employee ID in the PC sheet.
- Map the information like Name, state, region, RCM, RSM from the PVM file. If there is no information available in the PVM sheet, then use consolidation file. For all other columns drag the formula.
- Table 2 in PC sheet, delete all the rows which has #N/A and arrange the data. And add all the newly added employee ID in the table 1 but paste each employee ID 4 times in the table 2 each one for each category A, B, C and D and drag the formula in all the column.
- Table 2 should have all the employee ID present in the table 1
- Check all the details of the employee IDs like region, state, RCM, RSM with PVM file or the current consolidation file.
- In consolidation file, Column store segment select closed, double, les, V. And delete all those entries.
- Then select only blank in the store segment column and map it from previous month consolidation file based on T-code.
- After mapping replace all the ‘#N/A’ in the column as ‘D’.
- Create a pivot table by adding it to the data model.
- Value: count of T-Code
- Row: employee id and store segment


- Concatenate the employee ID and Store segment.
- In Base file table 2 column B must be mapped with count of T-code. So do a lookup based on column A with the above created pivot table. Once mapped replace all the #N/A in the column B as D.
- Sum of the column B in table 2 should be equal to sum of total in consolidation file.
- This number must be reflected in PC sheet cell J2, RCM sheet T3 Uni total, Lakshya summary sheet B13 and B17 (T3 Uni total).
- Change the sheet name and column header wherever required as per the month.
- Copy May SO data till the column CH and paste it in the previous month overall sheet (April Overall). And then change the April overall sheet name to may overall sheet and may so data to June so data.
- Copy the submission date, remove duplicate and paste it in the CK column of May overall sheet.
- In JCP plan sheet, delete all till column Q.
- In beat plan template file, add a column segment and map the column from current consolidation file based on T-code. then select only #N/A map it from previous month beat plan file. After mapping if there is an #N/A replace with D.
- Copy all the data till the column N and paste it in the JCP plan sheet in the base file. Copy pastes the segment in column Q. Drag the formula in the column R, S and W.
- Refresh the pivot table in the distinct sheet.
- Create a pivot table in the beat plan template
- Row: ASO employee id
- Value: Distinct store id

The total should be present in the PC sheet cell K2, K105 RCM sheet D31, E34, Lakshya sheet C13, E17.
1.14 Outcome Overview
- Below is the Lakshya Summary, which shows region wise T3 visit count against T3 visit plan and sum billed products across segments like PC, PM, visual, Accessories

1.15 Validation checklist
- PC sheet, MTD CA (cell V2) must be equal to sum of volume mentioned in the outlook App data mail which we receive.
- If it is not equal then, check if all the employee ID present in the may pivot is present in the PC sheet, if not then add the missing ID in the PC sheet and map the Name, state, region, RCM, RSM from the APP data sheet.
- For PM sheet Open App data, column code type of sales select only ‘Consumer’. MTM segment ‘Premium’. Then, check the sum of volume must be same as present in the base file PM sheet.
- Follow the above-mentioned step for both visuals and Accessories sheet.
- Sum of 1’s in the sheet JCP Plan should be qual to Adherence Achievement in PC sheet.
1.16 Communication
Email ID: conninrepo@lenovo.com
TO: Amit Tiwari5 atiwari5@lenovo.com; Kanwaldeep Singh15 ksingh15@lenovo.com; Kapil Tiwari1 ktiwari1@lenovo.com; Karan Kapoor kkapoor@lenovo.com; Naveen Kumar12 nkumar12@lenovo.com; Nishant Aeron naeron@lenovo.com; Partha Chakraborty pchakraborty@lenovo.com; Rajat Maheshwari rmaheshwari@lenovo.com; Rajeev Jha3 rjha3@lenovo.com; Rajendra Negi rnegi@lenovo.com; Rushabh Modi1 rmodi1@lenovo.com; Jaydip Kachhot jkachhot@lenovo.com; Faiz Ahmed1 fahmed1@lenovo.com; Anuj Kumar akumar1@lenovo.com; Nishank Jain10 njain10@lenovo.com; 'rahil.rasheed@v5global.co.in'; 'arun.babu@v5global.co.in'; 'Yunus Hamid Mansoori' yunus.hamid@v5global.co.in; Nishank Jain10 njain10@lenovo.com; G. Prabhakar gprabhakar@lenovo.com; 'prakash.kp@v5global.co.in'; 'vinayak.sogi@v5global.com'; Krishna kumar Singh25 ksingh25@lenovo.com; 'gaurav.sharma@v5global.co.in'
CC: Vipul Sharma7 vsharma7@lenovo.com; Subodh Deshpande sdeshpande@lenovo.com; Hemant C Baghel hbaghel@lenovo.com; Kumar Tanksale1 ktanksale1@lenovo.com; S. Sreekumar ssreekumar@lenovo.com; Durgendra Singh1 dsingh1@lenovo.com; Shilpi Gautam2 sgautam2@lenovo.com; Pathik Das2 pdas2@lenovo.com; Gaurav Srivastava gsrivastava@lenovo.com; Amit Agarwal9 aagarwal9@lenovo.com; Kalyani V Chudasama kchudasama@lenovo.com; Sridhar Ethirajulu1 sethirajulu1@lenovo.com; Debashish Bhadra dbhadra@lenovo.com; Jaspreet Singh11 jsingh11@lenovo.com; Javeed Basha jbasha@lenovo.com; Sushruth Vasista svasista@lenovo.com; Dayanand U du@lenovo.com; 'fulfillment.c@wyzmindz.com'; 'Lalit Kumar' lalit.kumar@v5global.co.in; Arvind Kumar142 akumar142@lenovo.com; Biswa ranjan Jena1 bjena1@lenovo.com; 'jospha.jeevitha@wyzmindz.com'

1.17 Repository:
📊Form Responses Report 18-Sept-2025