CONSUMER COVERAGE REPORT
Process Overview
| Field | Details |
|---|---|
| Process Name | Consumer Coverage Report |
| Segment | GSC |
| Process Family | Lenovo India |
| Process User(s) | Wyzmindz solutions pvt ltd |
| Process Purpose | This report is instrumental in providing actionable insights, tracking performance, and supporting Lenovo’s sales strategies |
Version History
| Version Tag | Prepared By | Date of Update | Validated By | Reviewed By | Approved By | Revision Details |
|---|---|---|---|---|---|---|
| V 1.0 | Sharanya J | 03-12-2025 | Navneeth | Sushruth Vasista | Vishwanath Mosale | SOP Document Creation |
Distribution and Access List
| Designation | Read | Write | Approval |
|---|---|---|---|
| Analyst | Yes | No | No |
| Team Lead | Yes | Yes | No |
| Manager | Yes | Yes | Yes |
1.1 Purpose
The purpose of this process is to generate the Consumer Coverage Report for Lenovo, which provides a summarized and comprehensive overview of Sell-Thru (ST) and Sell-Out (SO) performance. The report helps the client validate sales data, ensure data accuracy between AP Data and the coverage report, and support informed business decisions.
1.2 Scope
- Geographic Scope: India.
- Business Segment: GSC
- Process Frequency: Monday and Friday, 25th to the end of every month, first day of every Month
- Core Activity: To Summarize the Consumer data from AP Data
- Key Distributors Covered: Lenovo
1.3 Business/Segment Overview
- This process supports Lenovo India's sales strategies by providing actionable insights and tracking performance. This process enables Lenovo to maintain accurate visibility over CON sales, inventory movement, and overall business trends across regions and channels.
1.4 Responsibility and authority
| Role | Name |
|---|---|
| Analyst | Sharanya J |
| Process Owner | Navaneeth |
| Process Manager | Dayanand |
| Escalation Manager | Sushruth Vasista |
| Approval Authority | Vishwanath Mosale |
1.5 Escalation Matrix
Escalation Matrix – WyzMindz Solutions Pvt Ltd (India)
| Sl. No | Name | Designation | Email ID |
|---|---|---|---|
| 1 | Sushruth Vasista | Manager | sushruth.vasista@wyzmindz.com |
| 2 | Vishwanath Mosale | Director | Vishwanath.mosale@wyzmindz.com |
Escalation Matrix – Lenovo India Pvt Ltd
| Sl. No | Name | Designation | Email ID |
|---|---|---|---|
| 1 | Anand M Lanka | Head - India Order Fulfilment & Order Center | analanka@lenovo.com |
| 2 | Saurabh Agarwal | Ops Director | asaurabh@lenovo.com |
1.6 RACI Matrix
RACI – WyzMindz Solutions Pvt Ltd (India)
| Report / Process | Responsible | Accountable | Consultation | Informed |
|---|---|---|---|---|
| Coverage Report - CONSUMER | Sharanya J | Sharanya J | Navaneeth K | Lenovo Ind Pvt Ltd, Wyzmindz – Lenovo Process Team |
1.7 Access Required
- Outlook - For receiving reports and communications.
- AP Data Access
- Access to MS Office Suite
1.8 Overview of Tools
| Sl. No | Tool Name | URL | Description |
|---|---|---|---|
| 1 | Qliksense | https://owb.lenovo.com/ | It’s a website used to extract data for our usage. |
| 2 | CDMS (Channel Data Management System) | https://cdms.lenovo.com/DCSDM/ | Lenovo’s tool used to upload and collect data. |
1.10 Data Dependencies
- AP Data
1.9 Legends
- MTM - Machine Type Model (Product Number)
- ST– Sell thru
- SO - Sell Out
- NA – Not Available
- BLOG - Backlog REL – Relationship
1.11 Schedule of Reporting
Frequency: Monday & Friday, 1st day of every month, From 25th to the end of the month.
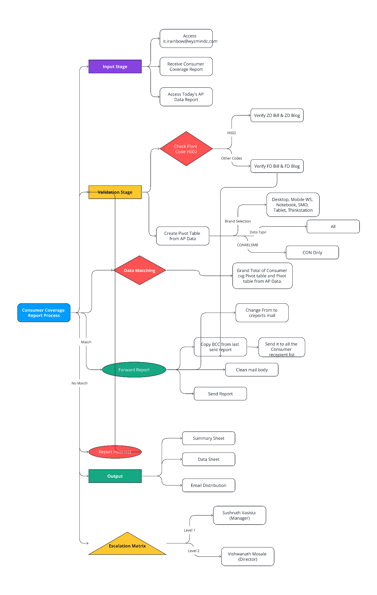
1.12 Process Flow Chart

1.13 Steps of Procedure
- Open the “Consumer Coverage Report” which we get from it.irainbow@wyzmindz.com mail Id on our Wyzmindz ID.
- First check the plant code “H002” for which the Bill_Blog column will be ZD Bill and ZD Blog next check the Bill_Blog column for rest of the plant code except “H002” it must be FD Bill and FD Blog.
- Open today “AP Data” report. We can take from creports sent item.
- Insert a new pivot table based on data sheet (Sheet1).

- Selection of pivot table should be :-
- Brand – Desktop, Mobile WS, Notebook, SMO, Tablet & Thinkstation
- Data Type – (All)
- CONRELSMB – Only “CON”

- Validate the grand total of pivot table which is in Consumer Coverage report from grand total of pivot which we inserted in today “AP Data”.
- If it will not match, then the generated report is incorrect.
- If it will match, then Go to generated report mail and Click on “Forward”.
- Change the “From” as creports mail.
- Copy the mail ID from last sent report and paste in today mail (In “Bcc”).
- Delete the unnecessary things from mail body and sent the mail.

1.14 Output Overview
- Consumer Coverage Report – “Summary” sheet

- Consumer Coverage Report – “Data” sheet

1.15 Validation checklist
- Create a pivot table in AP data.
- Brand in Filter, selection from brand : Desktop, Mobile WS, Notebook, SMO, Tablet & Thinkstation
- CONRELSMB in Rows
- Data Type in column
- Volume in values
- The Grand Total of CON Backlog and Ships values in AP data must match with The grand total of FD bill and FD Blog with Consumer Coverage
- Individual values from FD bill and ZD bill of Consumer coverage must match with Ships and Backlog values of AP data Respectively
1.16 Communication
Akhilesh Kumar Jha akumarj@lenovo.com; Florence Margaret fmargaret@lenovo.com; Ananda M Lanka analanka@lenovo.com; Ashish Bhatnagar abhatnagar@lenovo.com; Ashish Sikka ashsikka@lenovo.com; Consumer Reports consumerrepo@lenovo.com; Dayanand U du@lenovo.com; Ganesh Selvaraj gselvaraj@lenovo.com; Hemant C Baghel hbaghel@lenovo.com; Hiral Somaiya hsomaiya@lenovo.com; J Leslie jleslie@lenovo.com; Jayesh Khatri jkhatri@lenovo.com; Kalpesh Chande kchande@lenovo.com; Kalyani V Chudasama kchudasama@lenovo.com; Kumar Tanksale1 ktanksale1@lenovo.com; Naveen S naveenas1@lenovo.com; Nitin Garg nitingar@lenovo.com; Pathik Das2 pdas2@lenovo.com; Rajesh SN rsn@lenovo.com; Ramesh R rameshr@lenovo.com; Santhosh Balasubramanian sbalasubrama@lenovo.com; Shailendra Katyal skatyal@lenovo.com; Sivanesan Loganathan sivlogan@lenovo.com; Sudhir Choudhary schoudhary1@lenovo.com; Suyash Singh15 ssingh15@lenovo.com; Vikas Malhotra vmalho@lenovo.com; Prasanth Govindan pgovindan@lenovo.com; Shekhar Karmakar skarmakar@lenovo.com; Sorabh Goel Jain9 sjain9@lenovo.com; Sushruth Vasista svasista@lenovo.com; Sunil Mir1 smir1@lenovo.com; Kuldip Baburao Nimje knimje@lenovo.com; Jubin Mahajan jmahajan@lenovo.com; Vikrant Sudhakar Dinde vdinde@lenovo.com; Ram Prasad Reddy mreddy2@lenovo.com; Amit Chatrath chatratham@lenovo.com; Yuthika Dagar1 ydagar1@lenovo.com; Rushabh Modi1 rmodi1@lenovo.com; Debashish Bhadra dbhadra@lenovo.com; 'fulfillment.c@wyzmindz.com'; Nakul Gola ngola@lenovo.com; Biswajit Dey bdey@lenovo.com; 'Navaneeth K' navaneeth.k@wyzmindz.com; Nikhil Narkhede nnarkhede@lenovo.com; Thangjam RamachandraSingh tramachandra@lenovo.com; Tina Bagga tbagga@lenovo.com; Nanthini Muthukumar nmuthukumar@lenovo.com; Rohit Deshkar rdeshkar@lenovo.com; Aanchal Uppal auppal@lenovo.com; Nishant Mittal nmittal@lenovo.com; Saurabh Mishra12 smishra12@lenovo.com; Shanil Madollathil shamadol@lenovo.com; Gayathri R3 gr3@lenovo.com; Sunil S100 ss100@lenovo.com; Ridhi Sawhney1 rsawhney1@lenovo.com; Pramodha M n6 pn6@lenovo.com; Vishal Goyal vgoyal@lenovo.com; Venkatesh Srinivasan1 vsrinivasan1@lenovo.com; Abhijith Vaidya avaidya@lenovo.com; Tina Bagga tbagga@lenovo.com; Bhavya G1 bg1@lenovo.com; Suma Hulloora shulloora@lenovo.com; Pratip Pradhan ppradhan@lenovo.com
1.17 Repository Details
Video Recordings:
"D:\KT Videos\SMB,CONSUMER,TABLET COVERAGE.mp4"